WARNING:
JavaScript is turned OFF. None of the links on this concept map will
work until it is reactivated.
If you need help turning JavaScript On, click here.
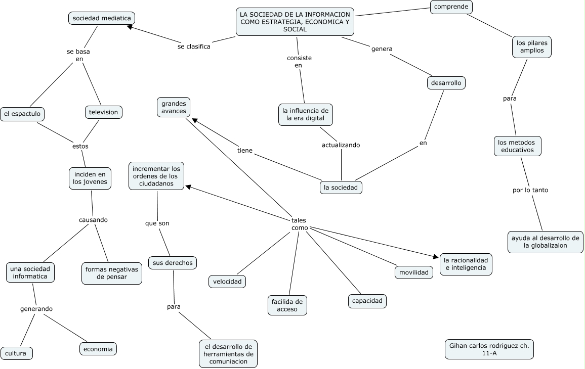
Este Cmap, tiene información relacionada con: GIHAN RODRIGUEZ, la sociedad tiene grandes avances, grandes avances tales como facilida de acceso, sociedad mediatica se basa en el espactulo, television estos inciden en los jovenes, grandes avances tales como movilidad, grandes avances tales como capacidad, una sociedad informatica generando economia, inciden en los jovenes causando formas negativas de pensar, los pilares amplios para los metodos educativos, el espactulo estos inciden en los jovenes, inciden en los jovenes causando una sociedad informatica, grandes avances tales como incrementar los ordenes de los ciudadanos, LA SOCIEDAD DE LA INFORMACION COMO ESTRATEGIA, ECONOMICA Y SOCIAL los pilares amplios, LA SOCIEDAD DE LA INFORMACION COMO ESTRATEGIA, ECONOMICA Y SOCIAL genera desarrollo, grandes avances tales como velocidad, LA SOCIEDAD DE LA INFORMACION COMO ESTRATEGIA, ECONOMICA Y SOCIAL consiste en la influencia de la era digital, sociedad mediatica se basa en television, grandes avances tales como la racionalidad e inteligencia, los metodos educativos por lo tanto ayuda al desarrollo de la globalizaion, LA SOCIEDAD DE LA INFORMACION COMO ESTRATEGIA, ECONOMICA Y SOCIAL se clasifica sociedad mediatica