WARNING:
JavaScript is turned OFF. None of the links on this concept map will
work until it is reactivated.
If you need help turning JavaScript On, click here.
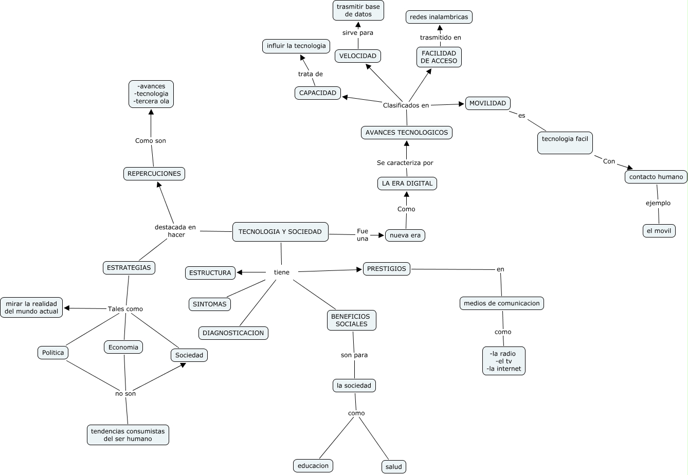
Este Cmap, tiene información relacionada con: yurani sanchez alvarez, medios de comunicacion como -la radio -el tv -la internet, FACILIDAD DE ACCESO trasmitido en redes inalambricas, AVANCES TECNOLOGICOS Clasificados en CAPACIDAD, ESTRATEGIAS Tales como mirar la realidad del mundo actual, contacto humano ejemplo el movil, BENEFICIOS SOCIALES son para la sociedad, LA ERA DIGITAL Se caracteriza por AVANCES TECNOLOGICOS, VELOCIDAD sirve para trasmitir base de datos, TECNOLOGIA Y SOCIEDAD tiene DIAGNOSTICACION, TECNOLOGIA Y SOCIEDAD destacada en hacer ESTRATEGIAS, ESTRATEGIAS Tales como Economia, Politica no son tendencias consumistas del ser humano, tecnologia facil Con contacto humano, la sociedad como salud, REPERCUCIONES Como son -avances -tecnologia -tercera ola, PRESTIGIOS en medios de comunicacion, AVANCES TECNOLOGICOS Clasificados en FACILIDAD DE ACCESO, ESTRATEGIAS Tales como Politica, CAPACIDAD trata de influir la tecnologia, TECNOLOGIA Y SOCIEDAD tiene BENEFICIOS SOCIALES