WARNING:
JavaScript is turned OFF. None of the links on this concept map will
work until it is reactivated.
If you need help turning JavaScript On, click here.
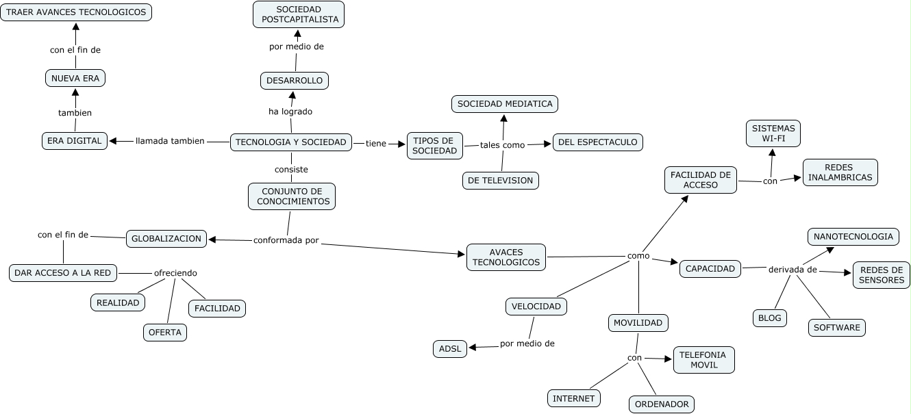
Este Cmap, tiene información relacionada con: BRAYAN ANGULO- TECNOLOGIA Y SOCIEDAD, AVACES TECNOLOGICOS como VELOCIDAD, NUEVA ERA con el fin de TRAER AVANCES TECNOLOGICOS, CONJUNTO DE CONOCIMIENTOS conformada por AVACES TECNOLOGICOS, TECNOLOGIA Y SOCIEDAD ha logrado DESARROLLO, CAPACIDAD derivada de BLOG, GLOBALIZACION con el fin de DAR ACCESO A LA RED, TIPOS DE SOCIEDAD tales como DE TELEVISION, DAR ACCESO A LA RED ofreciendo REALIDAD, MOVILIDAD con TELEFONIA MOVIL, TECNOLOGIA Y SOCIEDAD consiste CONJUNTO DE CONOCIMIENTOS, CAPACIDAD derivada de REDES DE SENSORES, TECNOLOGIA Y SOCIEDAD tiene TIPOS DE SOCIEDAD, FACILIDAD DE ACCESO con REDES INALAMBRICAS, CAPACIDAD derivada de SOFTWARE, ERA DIGITAL tambien NUEVA ERA, AVACES TECNOLOGICOS como FACILIDAD DE ACCESO, DAR ACCESO A LA RED ofreciendo OFERTA, MOVILIDAD con INTERNET, CAPACIDAD derivada de NANOTECNOLOGIA, TIPOS DE SOCIEDAD tales como DEL ESPECTACULO