WARNING:
JavaScript is turned OFF. None of the links on this concept map will
work until it is reactivated.
If you need help turning JavaScript On, click here.
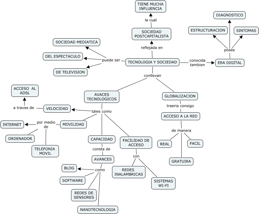
Este Cmap, tiene información relacionada con: TANIA ALVARADO. TECNOLOGIA Y SOCIEDAD, TECNOLOGIA Y SOCIEDAD puede ser SOCIEDAD MEDIATICA, AVACES TECNOLOGICOS tales como VELOCIDAD, MOVILIDAD por medio de TELEFONIA MOVIL, VELOCIDAD a traves de ACCESO AL ADSL, ERA DIGITAL posee ESTRUCTURACION, TECNOLOGIA Y SOCIEDAD puede ser DE TELEVISION, ACCESO A LA RED de manera FACIL, AVANCES como REDES DE SENSORES, AVANCES como SOFTWARE, MOVILIDAD por medio de ORDENADOR, FACILIDAD DE ACCESO con SISTEMAS WI-FI, TECNOLOGIA Y SOCIEDAD conllevan GLOBALIZACION, ERA DIGITAL posee SINTOMAS, MOVILIDAD por medio de INTERNET, AVACES TECNOLOGICOS tales como CAPACIDAD, ERA DIGITAL posee DIAGNOSTICO, TECNOLOGIA Y SOCIEDAD reflejada en SOCIEDAD POSTCAPITALISTA, GLOBALIZACION traeria consigo ACCESO A LA RED, CAPACIDAD consta de AVANCES, AVANCES como NANOTECNOLOGIA