WARNING:
JavaScript is turned OFF. None of the links on this concept map will
work until it is reactivated.
If you need help turning JavaScript On, click here.
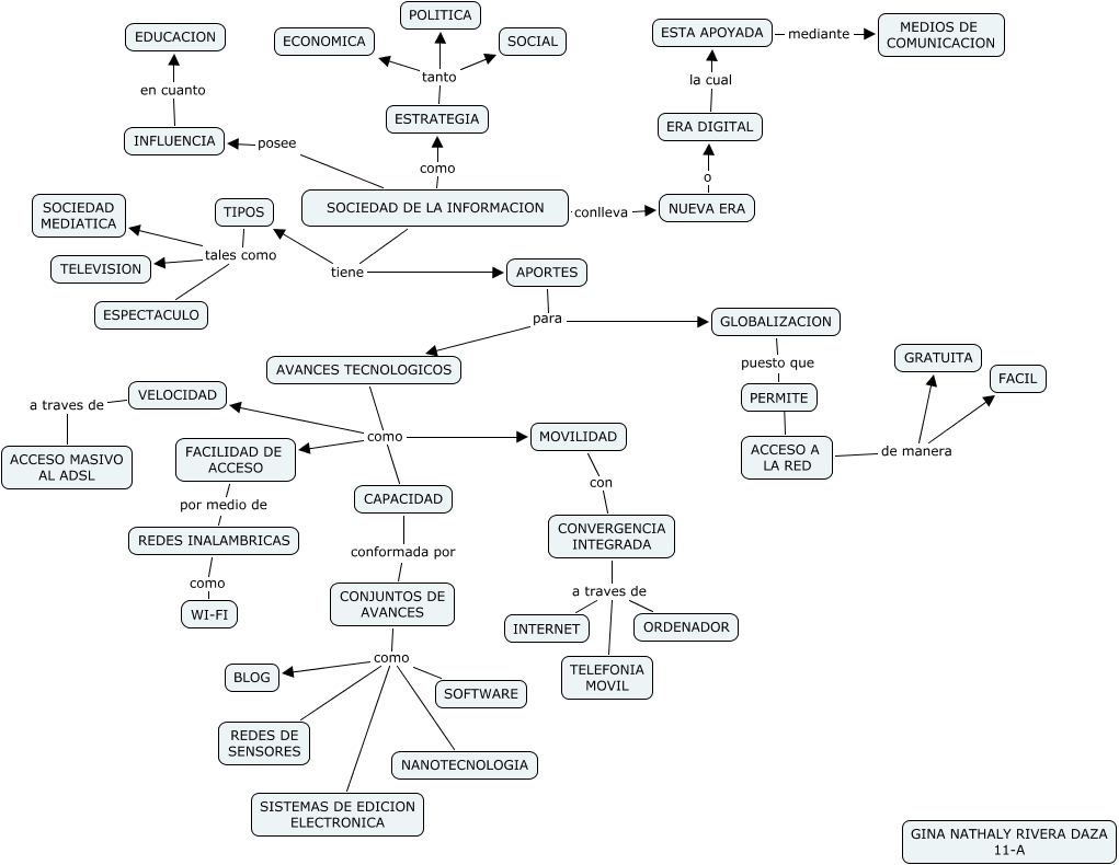
Este Cmap, tiene información relacionada con: TECNOLOGIA Y SOCIEDAD... GINA RIVERA, CONVERGENCIA INTEGRADA a traves de INTERNET, REDES INALAMBRICAS como WI-FI, SOCIEDAD DE LA INFORMACION posee INFLUENCIA, TIPOS tales como SOCIEDAD MEDIATICA, NANOTECNOLOGIA como SOFTWARE, ESTA APOYADA mediante MEDIOS DE COMUNICACION, AVANCES TECNOLOGICOS como CAPACIDAD, GLOBALIZACION puesto que PERMITE, SOCIEDAD DE LA INFORMACION tiene TIPOS, NANOTECNOLOGIA como BLOG, SOCIEDAD DE LA INFORMACION conlleva NUEVA ERA, ESTRATEGIA tanto POLITICA, MOVILIDAD con CONVERGENCIA INTEGRADA, ESTRATEGIA tanto SOCIAL, NUEVA ERA o ERA DIGITAL, CONJUNTOS DE AVANCES como SISTEMAS DE EDICION ELECTRONICA, CONVERGENCIA INTEGRADA a traves de ORDENADOR, CONJUNTOS DE AVANCES como SOFTWARE, NANOTECNOLOGIA como REDES DE SENSORES, ESTRATEGIA tanto ECONOMICA