WARNING:
JavaScript is turned OFF. None of the links on this concept map will
work until it is reactivated.
If you need help turning JavaScript On, click here.
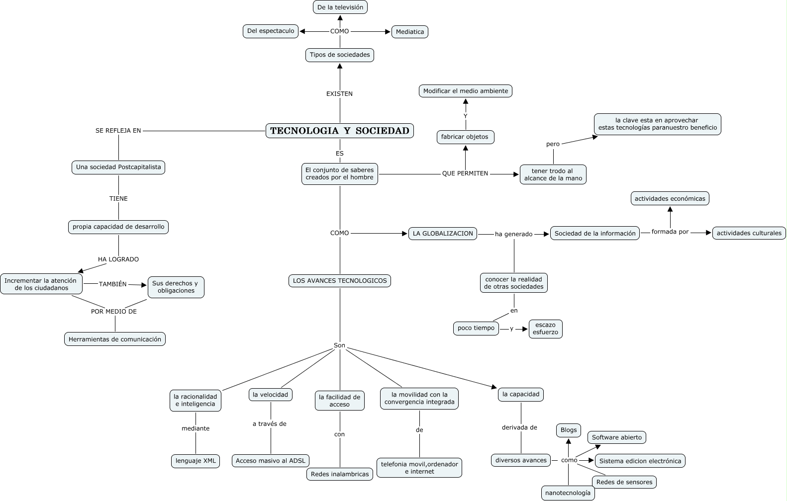
Este Cmap, tiene información relacionada con: TECNOLOGIA Y SOCIEDAD- ANGELA, diversos avances como Software abierto, fabricar objetos Y Modificar el medio ambiente, LOS AVANCES TECNOLOGICOS Son la velocidad, TECNOLOGIA Y SOCIEDAD EXISTEN Tipos de sociedades, Una sociedad Postcapitalista TIENE propia capacidad de desarrollo, la capacidad derivada de diversos avances, diversos avances como Redes de sensores, El conjunto de saberes creados por el hombre QUE PERMITEN tener trodo al alcance de la mano, poco tiempo y escazo esfuerzo, LOS AVANCES TECNOLOGICOS Son la facilidad de acceso, diversos avances como nanotecnología, LA GLOBALIZACION ha generado conocer la realidad de otras sociedades, Sociedad de la información formada por actividades culturales, LOS AVANCES TECNOLOGICOS Son la racionalidad e inteligencia, Sociedad de la información formada por actividades económicas, TECNOLOGIA Y SOCIEDAD ES El conjunto de saberes creados por el hombre, Tipos de sociedades COMO Mediatica, la racionalidad e inteligencia mediante lenguaje XML, LOS AVANCES TECNOLOGICOS Son la movilidad con la convergencia integrada, diversos avances como Blogs