WARNING:
JavaScript is turned OFF. None of the links on this concept map will
work until it is reactivated.
If you need help turning JavaScript On, click here.
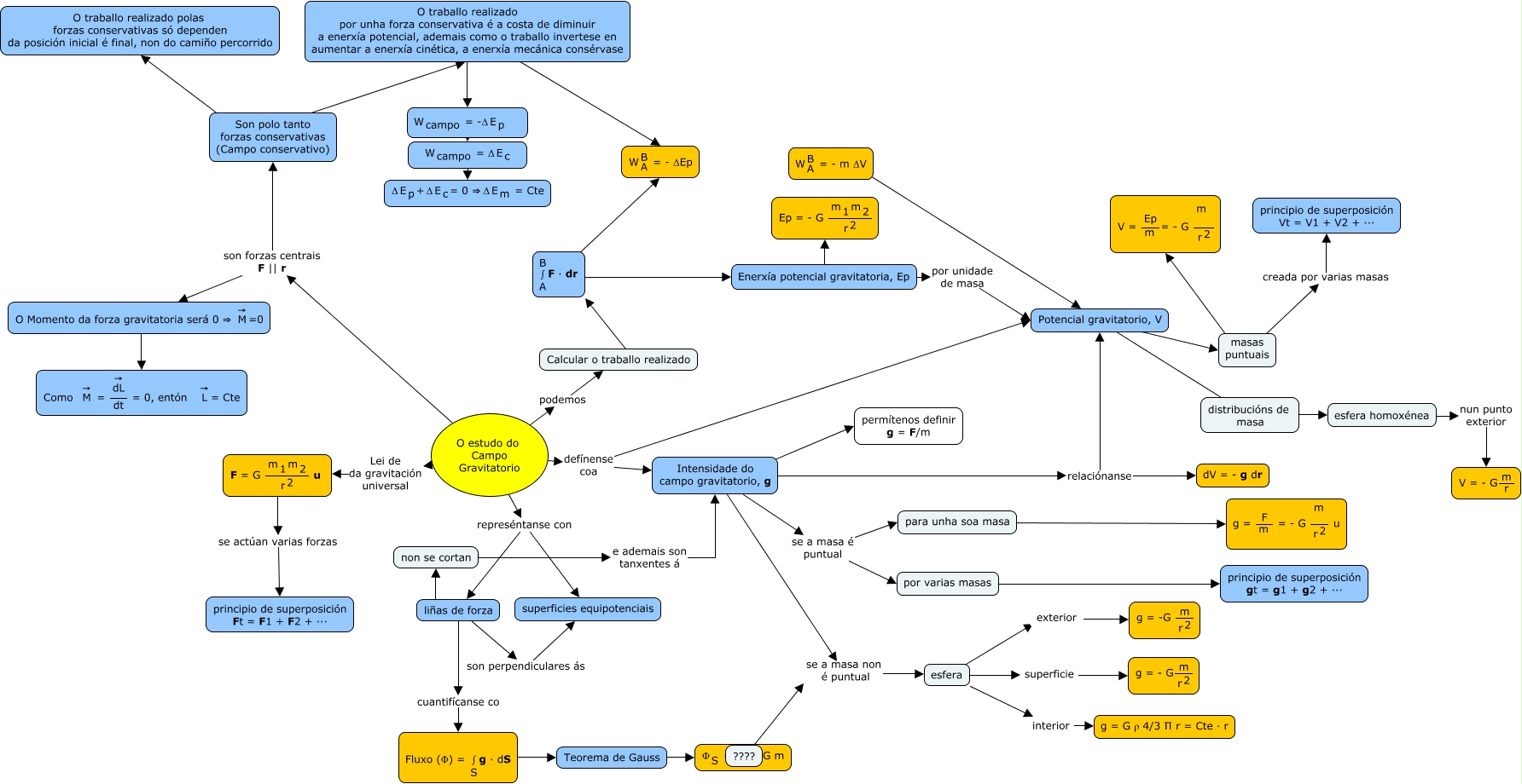
Este Cmap, tiene información relacionada con: campogravitatorio2bachf, masas puntuais ???? <math xmlns="http://www.w3.org/1998/Math/MathML"> <mrow> <mtext> V = </mtext> <mfrac> <mtext> Ep </mtext> <mmultiscripts> <mtext> m </mtext> <mtext> </mtext> <none/> </mmultiscripts> </mfrac> <mtext> = - G </mtext> <mfrac> <mrow> <mmultiscripts> <mtext> m </mtext> <mtext> </mtext> <none/> </mmultiscripts> <mmultiscripts> <mtext> </mtext> <mtext> </mtext> <none/> </mmultiscripts> </mrow> <mmultiscripts> <mtext> r </mtext> <none/> <mtext> 2 </mtext> </mmultiscripts> </mfrac> </mrow> </math>, O estudo do Campo Gravitatorio defínense coa Potencial gravitatorio, V, <math xmlns="http://www.w3.org/1998/Math/MathML"> <mrow> <mmultiscripts> <mtext> Φ </mtext> <mtext> S </mtext> <none/> </mmultiscripts> <mtext> = - 4 π G m </mtext> </mrow> </math> se a masa non é puntual esfera, O estudo do Campo Gravitatorio son forzas centrais F || r <math xmlns="http://www.w3.org/1998/Math/MathML"> <mrow> <mtext> O Momento da forza gravitatoria será 0 ⇒ </mtext> <munderover> <mtext> M </mtext> <none/> <mtext> → </mtext> </munderover> <mtext> =0 </mtext> </mrow> </math>, liñas de forza ???? non se cortan, Intensidade do campo gravitatorio, g se a masa é puntual por varias masas, Intensidade do campo gravitatorio, g ???? <math xmlns="http://www.w3.org/1998/Math/MathML"> <mrow> <mtext> permítenos definir
g = F/m </mtext> </mrow> </math>, O estudo do Campo Gravitatorio represéntanse con liñas de forza, O estudo do Campo Gravitatorio podemos Calcular o traballo realizado, Enerxía potencial gravitatoria, Ep ???? <math xmlns="http://www.w3.org/1998/Math/MathML"> <mrow> <mtext> Ep = - G </mtext> <mfrac> <mrow> <mmultiscripts> <mtext> m </mtext> <mtext> 1 </mtext> <none/> </mmultiscripts> <mmultiscripts> <mtext> m </mtext> <mtext> 2 </mtext> <none/> </mmultiscripts> </mrow> <mmultiscripts> <mtext> r </mtext> <none/> <mtext> 2 </mtext> </mmultiscripts> </mfrac> </mrow> </math>, esfera homoxénea nun punto exterior <math xmlns="http://www.w3.org/1998/Math/MathML"> <mrow> <mtext> V = - G </mtext> <mfrac> <mtext> m </mtext> <mtext> r </mtext> </mfrac> </mrow> </math>, distribucións de masa ???? esfera homoxénea, Intensidade do campo gravitatorio, g se a masa non é puntual esfera, non se cortan e ademais son tanxentes á Intensidade do campo gravitatorio, g, Potencial gravitatorio, V ???? distribucións de masa, O estudo do Campo Gravitatorio represéntanse con superficies equipotenciais, Son polo tanto forzas conservativas (Campo conservativo) ???? O traballo realizado polas forzas conservativas só dependen da posición inicial é final, non do camiño percorrido, liñas de forza cuantifícanse co <math xmlns="http://www.w3.org/1998/Math/MathML"> <mrow> <mtext> Fluxo (Φ) = </mtext> <munderover> <int/> <mtext> S </mtext> <mtext> </mtext> </munderover> <mtext> g · dS </mtext> </mrow> </math>, Intensidade do campo gravitatorio, g relaciónanse dV = - g dr, Teorema de Gauss ???? <math xmlns="http://www.w3.org/1998/Math/MathML"> <mrow> <mmultiscripts> <mtext> Φ </mtext> <mtext> S </mtext> <none/> </mmultiscripts> <mtext> = - 4 π G m </mtext> </mrow> </math>