WARNING:
JavaScript is turned OFF. None of the links on this concept map will
work until it is reactivated.
If you need help turning JavaScript On, click here.
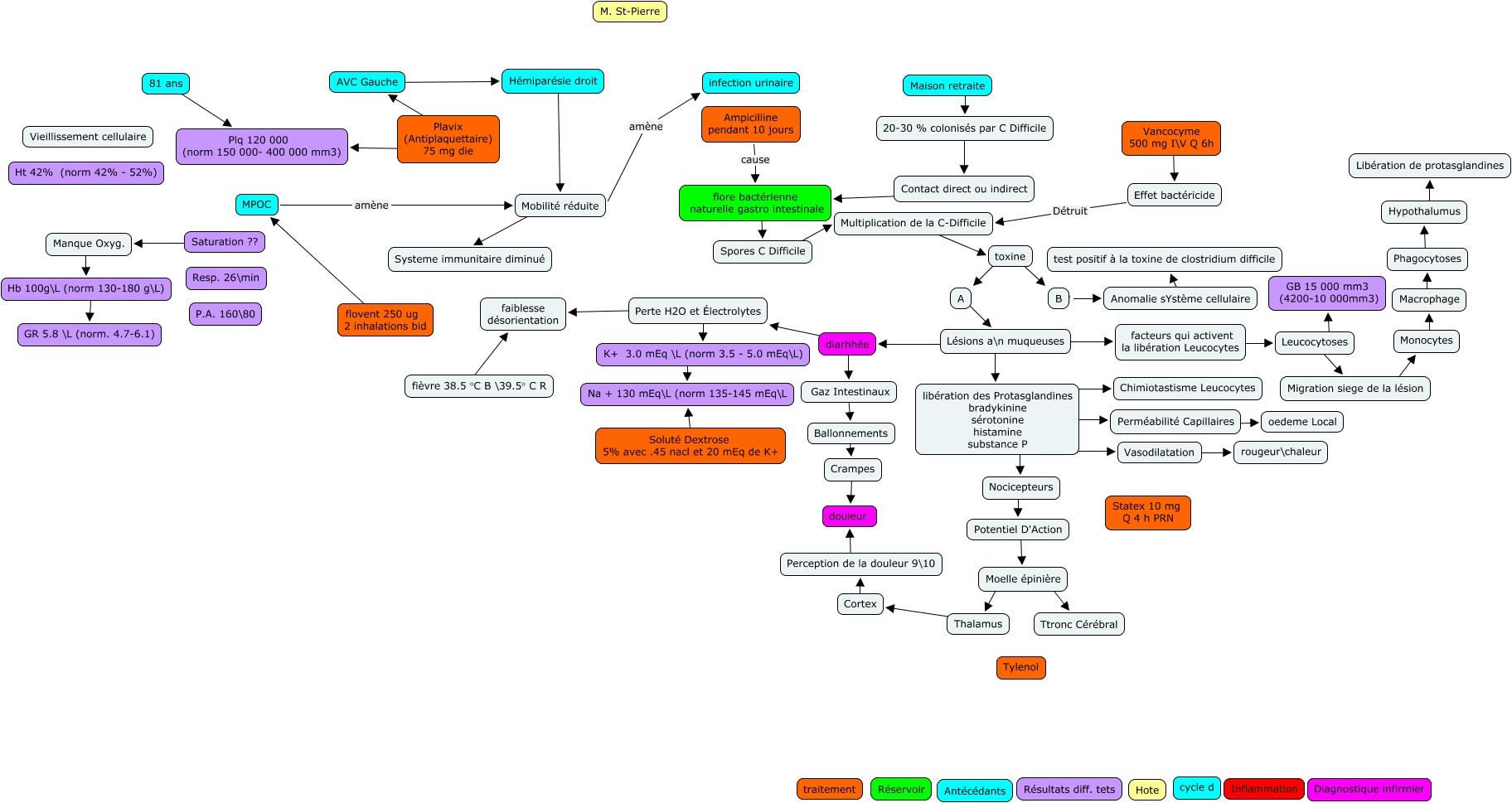
Cette carte de concepts créée avec IHMC CmapTools traite de: SHEMASMCSTPIERRE, A ???? Lésions a\n muqueuses, Vancocyme 500 mg I\V Q 6h ???? Effet bactéricide, libération des Protasglandines bradykinine sérotonine histamine substance P ???? Chimiotastisme Leucocytes, B ???? Anomalie sYstème cellulaire, Manque Oxyg. ???? Hb 100g\L (norm 130-180 g\L), fièvre 38.5 °C B \39.5° C R ???? faiblesse désorientation, Leucocytoses ???? Migration siege de la lésion, Lésions a\n muqueuses ???? facteurs qui activent la libération Leucocytes, Soluté Dextrose 5% avec .45 nacl et 20 mEq de K+ ???? Na + 130 mEq\L (norm 135-145 mEq\L, Effet bactéricide Détruit Multiplication de la C-Difficile, Multiplication de la C-Difficile ???? toxine, diarhhée ???? Perte H2O et Électrolytes, Plavix (Antiplaquettaire) 75 mg die ???? Plq 120 000 (norm 150 000- 400 000 mm3), Leucocytoses ???? GB 15 000 mm3 (4200-10 000mm3), Ballonnements ???? Crampes, diarhhée ???? Gaz Intestinaux, Migration siege de la lésion ???? Monocytes, libération des Protasglandines bradykinine sérotonine histamine substance P ???? Vasodilatation, flore bactérienne naturelle gastro intestinale ???? Spores C Difficile, Perte H2O et Électrolytes ???? faiblesse désorientation