WARNING:
JavaScript is turned OFF. None of the links on this concept map will
work until it is reactivated.
If you need help turning JavaScript On, click here.
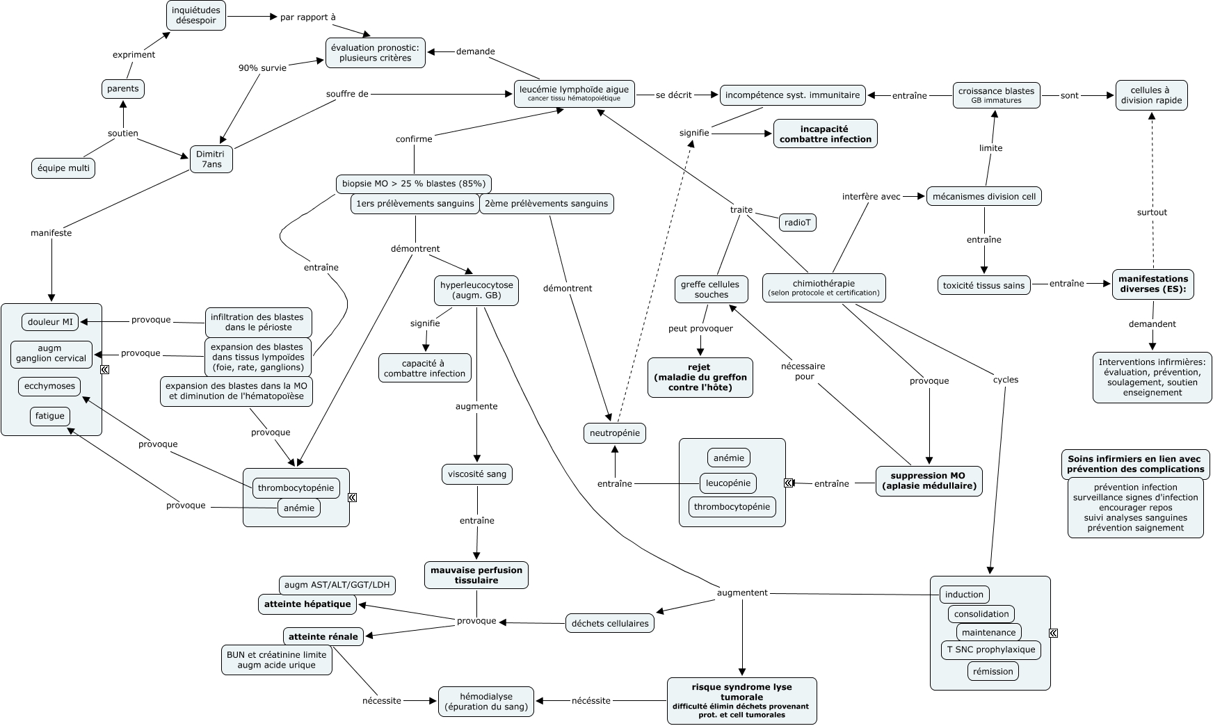
Cette carte de concepts créée avec IHMC CmapTools traite de: Leucémie A11, Dimitri 7ans souffre de leucémie lymphoïde aigue cancer tissu hématopoiétique, greffe cellules souches peut provoquer rejet (maladie du greffon contre l'hôte), chimiothérapie (selon protocole et certification) interfère avec mécanismes division cell, induction augmentent déchets cellulaires, chimiothérapie (selon protocole et certification) provoque suppression MO (aplasie médullaire), induction augmentent risque syndrome lyse tumorale difficulté élimin déchets provenant prot. et cell tumorales, leucopénie entraîne neutropénie, équipe multi soutien parents, 2ème prélèvements sanguins démontrent neutropénie, déchets cellulaires provoque atteinte rénale, risque syndrome lyse tumorale difficulté élimin déchets provenant prot. et cell tumorales nécéssite hémodialyse (épuration du sang), anémie provoque fatigue, mécanismes division cell entraîne toxicité tissus sains, manifestations diverses (ES): demandent Interventions infirmières: évaluation, prévention, soulagement, soutien enseignement, toxicité tissus sains entraîne manifestations diverses (ES):, leucémie lymphoïde aigue cancer tissu hématopoiétique se décrit incompétence syst. immunitaire, mécanismes division cell limite croissance blastes GB immatures, suppression MO (aplasie médullaire) nécessaire pour greffe cellules souches, Dimitri 7ans manifeste ????, chimiothérapie (selon protocole et certification) cycles ????