WARNING:
JavaScript is turned OFF. None of the links on this concept map will
work until it is reactivated.
If you need help turning JavaScript On, click here.
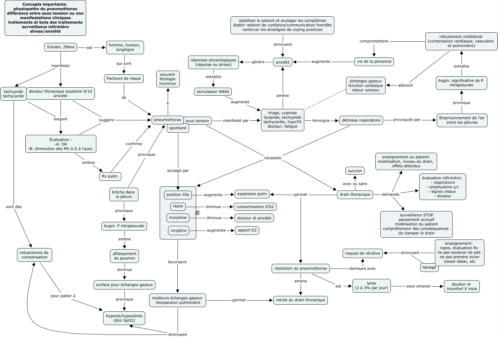
Cette carte de concepts créée avec IHMC CmapTools traite de: Pneumothorax A11, stabiliser le patient et soulager les symptômes établir relation de confiance/communication honnête renforcer les stratégies de coping positives diminuent anxiété, vie de la personne augmente anxiété, surface pour échanges gazeux provoque hypoxie/hypoxémie (dim SpO2), anxiété génère réponses physiologiques (réponse au stress), résolution du pneumothorax amène retrait du drain thoracique, position 45o augmente expansion pulm, drain thoracique permet expansion pulm, drain thoracique permet résolution du pneumothorax, drain thoracique demande surveillance STOP pansement occlusif mobilisation du patient compréhension des conséequences de clamper le drain, Facteurs de risque de pneumothorax, détresse respiratoire provoquée par Emprisonnement de l'air entre les plèvres, drain thoracique avec ou sans succion, meilleurs échanges gazeux réexpansion pulmonaire diminuent hypoxie/hypoxémie (dim SpO2), tachypnée tachycardie exigent Évaluation : -A: OK -B: diminution des MV à G à l'ausc., mécanismes de compensation pour pallier à hypoxie/hypoxémie (dim SpO2), brèche dans la plèvre provoque Augm. P intrapleurale, douleur thoracique soudaine 9/10 anxiété exigent Évaluation : -A: OK -B: diminution des MV à G à l'ausc., résolution du pneumothorax est lente (2 à 3% par jour), homme, fumeur, longiligne qui sont Facteurs de risque, refoulement médistinal (compression cardiaque, vasculaire et pulmonaire) compromettent vie de la personne