WARNING:
JavaScript is turned OFF. None of the links on this concept map will
work until it is reactivated.
If you need help turning JavaScript On, click here.
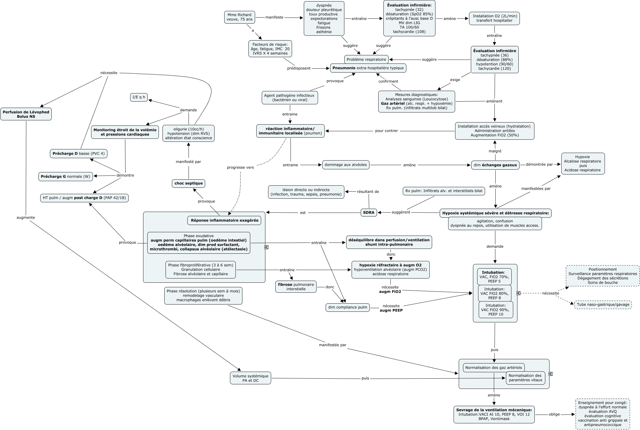
Cette carte de concepts créée avec IHMC CmapTools traite de: SDRA A11, Monitoring étroit de la volémie et pressions cardiaques démontre Précharge D basse (PVC 4), Hypoxie systémique sévère et détresse respiratoire: suggèrent SDRA, choc septique manifesté par oligurie (10cc/h) hypotension (dim RVS) altération état conscience, Phase exudative augm perm capillaires pulm (oedème intestiel) oedème alvéolaire, dim prod surfactant, microthrombi, collapsus alvéolaire (atélectasie) entraîne dim compliance pulm, réaction inflammatoire/ immunitaire localisée (poumon) progresse vers Réponse inflammatoire exagérée, dyspnée douleur pleurétique toux productive expectorations fatigue frissons asthénie entraîne Évaluation infirmière: tachypnée (32) désaturation (SpO2 85%) crépitants à l'ausc base D MV dim LIG TA 100/60 tachycardie (108), Monitoring étroit de la volémie et pressions cardiaques démontre Précharge G normale (W), Phase exudative augm perm capillaires pulm (oedème intestiel) oedème alvéolaire, dim prod surfactant, microthrombi, collapsus alvéolaire (atélectasie) provoque HT pulm / augm post charge D (PAP 42/18), Réponse inflammatoire exagérée provoque choc septique, Phase fibroproliférative (3 à 6 sem) Granulation cellulaire Fibrose alvéolaire et capillaire entraîne fibrose pulmonaire interstielle, ???? puis Normalisation des gaz artériels, oligurie (10cc/h) hypotension (dim RVS) altération état conscience demande Monitoring étroit de la volémie et pressions cardiaques, fibrose pulmonaire interstielle donc dim compliance pulm, Évaluation infirmière tachypnée (36) désaturation (88%) hypotention (90/60) tachycardie (120) amènent Installation accès veineux (hydratation) Administration antibio Augmentation FiO2 (50%), ???? nécessite Tube naso-gastrique/gavage, Évaluation infirmière tachypnée (36) désaturation (88%) hypotention (90/60) tachycardie (120) suggère Problème respiratoire, Mme Richard veuve, 75 ans a Facteurs de risque: âge, fatigue, IMC 20 IVRS X 4 semaines, Agent pathogène infectieux (bactérien ou viral) entraine réaction inflammatoire/ immunitaire localisée (poumon), Hypoxie systémique sévère et détresse respiratoire: manifestées par Hypoxie Alcalose respiratoire puis Acidose respiratoire, dim échanges gazeux démontrée par Hypoxie Alcalose respiratoire puis Acidose respiratoire