WARNING:
JavaScript is turned OFF. None of the links on this concept map will
work until it is reactivated.
If you need help turning JavaScript On, click here.
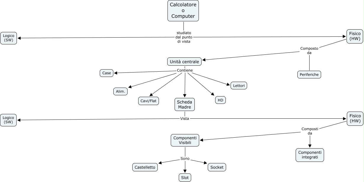
Questa Cmap, creata con IHMC CmapTools, contiene informazioni relative a: Cmap d'esempio, Calcolatore o Computer studiato dal punto di vista Logico (SW), Fisico (HW) Composto da Periferiche, Fisico (HW) Composto da Unità centrale, Componenti Visibili Sono Socket, Unità centrale Contiene Cavi/Flat, Fisico (HW) Composti da Componenti Visibili, Componenti Visibili Sono Castelletto, Scheda Madre Vista Fisico (HW), Unità centrale Contiene Alim., Unità centrale Contiene Lettori, Componenti Visibili Sono Slot, Unità centrale Contiene Scheda Madre, Fisico (HW) Composto da Periferiche, Unità centrale Contiene Case, Scheda Madre Vista Logico (SW), Fisico (HW) Composti da Componenti integrati, Calcolatore o Computer studiato dal punto di vista Fisico (HW), Unità centrale Contiene HD