WARNING:
JavaScript is turned OFF. None of the links on this concept map will
work until it is reactivated.
If you need help turning JavaScript On, click here.
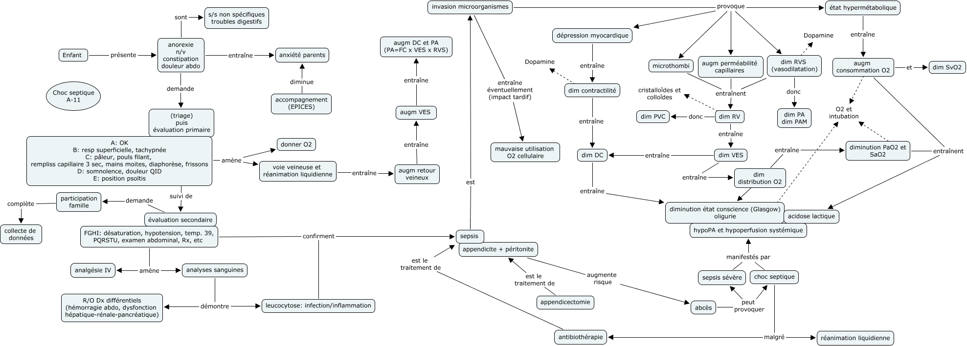
Cette carte de concepts créée avec IHMC CmapTools traite de: Choc septiqueA11, accompagnement (EPICES) diminue anxiété parents, invasion microorganismes provoque microthombi, dim contractilité entraîne dim DC, FGHI: désaturation, hypotension, temp. 39, PQRSTU, examen abdominal, Rx, etc confirment sepsis, dim RV donc dim PVC, dim distribution O2 ???? diminution état conscience (Glasgow) oligurie, FGHI: désaturation, hypotension, temp. 39, PQRSTU, examen abdominal, Rx, etc amène analyses sanguines, appendicectomie est le traitement de appendicite + péritonite, dim RV entraîne dim VES, analyses sanguines démontre leucocytose: infection/inflammation, augm VES entraîne augm DC et PA (PA=FC x VES x RVS), dépression myocardique entraîne dim contractilité, anorexie n/v constipation douleur abdo demande (triage) puis évaluation primaire, anorexie n/v constipation douleur abdo entraîne anxiété parents, augm perméabilité capillaires entraînent dim RV, anorexie n/v constipation douleur abdo sont s/s non spécifiques troubles digestifs, dim DC entraîne diminution état conscience (Glasgow) oligurie, choc septique malgré antibiothérapie, A: OK B: resp superficielle, tachypnée C: pâleur, pouls filant, rempliss capillaire 3 sec, mains moites, diaphorèse, frissons D: somnolence, douleur QID E: position psoïtis amène voie veineuse et réanimation liquidienne, dim RVS (vasodilatation) ???? Dopamine