WARNING:
JavaScript is turned OFF. None of the links on this concept map will
work until it is reactivated.
If you need help turning JavaScript On, click here.
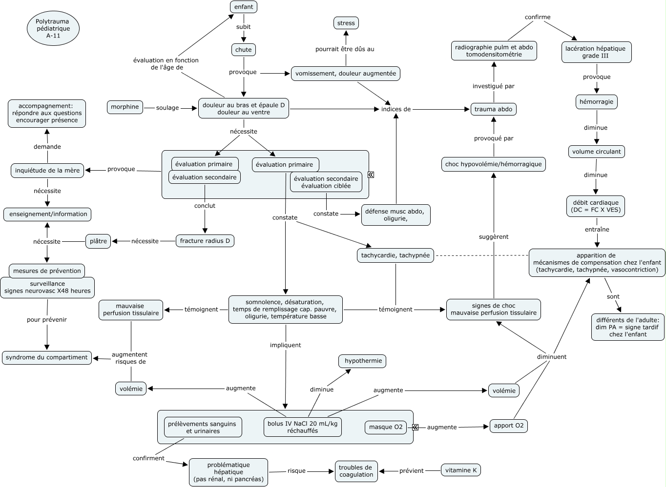
Cette carte de concepts créée avec IHMC CmapTools traite de: SIC trauma ped A11, mauvaise perfusion tissulaire augmentent risques de syndrome du compartiment, surveillance signes neurovasc X48 heures pour prévenir syndrome du compartiment, chute provoque vomissement, douleur augmentée, douleur au bras et épaule D douleur au ventre évaluation en fonction de l'âge de enfant, signes de choc mauvaise perfusion tissulaire suggèrent choc hypovolémie/hémorragique, masque O2 augmente apport O2, vomissement, douleur augmentée pourrait être dûs au stress, volume circulant diminue débit cardiaque (DC = FC X VES), plâtre nécessite mesures de prévention, hémorragie diminue volume circulant, radiographie pulm et abdo tomodensitométrie confirme lacération hépatique grade III, douleur au bras et épaule D douleur au ventre nécessite évaluation primaire, évaluation secondaire conclut fracture radius D, ???? provoque inquiétude de la mère, somnolence, désaturation, temps de remplissage cap. pauvre, oligurie, température basse témoignent signes de choc mauvaise perfusion tissulaire, lacération hépatique grade III provoque hémorragie, défense musc abdo, oligurie, indices de trauma abdo, apparition de mécanismes de compensation chez l'enfant (tachycardie, tachypnée, vasocontriction) sont différents de l'adulte: dim PA = signe tardif chez l'enfant, apport O2 diminuent signes de choc mauvaise perfusion tissulaire, somnolence, désaturation, temps de remplissage cap. pauvre, oligurie, température basse témoignent mauvaise perfusion tissulaire