WARNING:
JavaScript is turned OFF. None of the links on this concept map will
work until it is reactivated.
If you need help turning JavaScript On, click here.
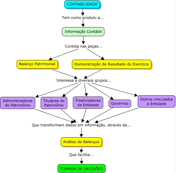
Esse mapa conceitual, produzido no IHMC CmapTools, tem a informação relacionada a: Contabilidade - Noções básicas, Informação Contábil Contida nas peças... Balanço Patrimonial, Balanço Patrimonial Interessa a diversos grupos... Titulares do Patrimônio, Demonstração de Resultado do Exercício Interessa a diversos grupos... Outros vinculados à Entidade, Financiadores da Entidade Que transformam dados em informação, através da... Análise de Balanços, Informação Contábil Contida nas peças... Demonstração de Resultado do Exercício, Balanço Patrimonial Interessa a diversos grupos... Administradores do Patrimônio, Demonstração de Resultado do Exercício Interessa a diversos grupos... Titulares do Patrimônio, Demonstração de Resultado do Exercício Interessa a diversos grupos... Administradores do Patrimônio, Administradores do Patrimônio Que transformam dados em informação, através da... Análise de Balanços, Análise de Balanços Que facilita... TOMADA DE DECISÕES, Demonstração de Resultado do Exercício Interessa a diversos grupos... Governos, Titulares do Patrimônio Que transformam dados em informação, através da... Análise de Balanços, CONTABILIDADE Tem como produto a... Informação Contábil, Demonstração de Resultado do Exercício Interessa a diversos grupos... Financiadores da Entidade, Balanço Patrimonial Interessa a diversos grupos... Outros vinculados à Entidade, Balanço Patrimonial Interessa a diversos grupos... Governos, Outros vinculados à Entidade Que transformam dados em informação, através da... Análise de Balanços, Governos Que transformam dados em informação, através da... Análise de Balanços, Balanço Patrimonial Interessa a diversos grupos... Financiadores da Entidade