WARNING:
JavaScript is turned OFF. None of the links on this concept map will
work until it is reactivated.
If you need help turning JavaScript On, click here.
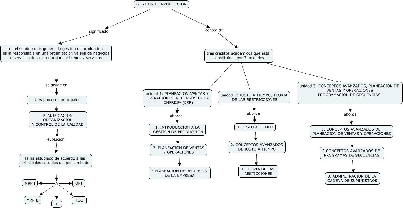
Este Cmap, tiene información relacionada con: SOCIEDAD DE LA INFO Y CONOC DEY, GESTION DE PRODUCCION significado en el sentido mas general la gestion de produccion es la responsable en una organizacion ya sea de negocios o servicios de la produccion de bienes y servicios, tres creditos academicos que esta constituidos por 3 unidades ???? unidad 2: JUSTO A TIEMPO, TEORIA DE LAS RESTRICCIONES, 1. JUSTO A TIEMPO ???? 2. CONCEPTOS AVANZADOS DE JUSTO A TIEMPO, tres creditos academicos que esta constituidos por 3 unidades ???? unidad 3: CONCEPTOS AVANZADOS, PLANEACION DE VENTAS Y OPERACIONES PROGRAMACION DE SECUENCIAS, se ha estudiado de acuerdo a las principales escuelas del pensamiento A MRP I, GESTION DE PRODUCCION consta de tres creditos academicos que esta constituidos por 3 unidades, 2.CONCEPTOS AVANZADOS DE PROGRAMAS DE SECUENCIAS ???? 3. ADMINITRACION DE LA CADENA DE SUMINISTROS, unidad 1: PLANEACION:VENTAS Y OPERACIONES, RECURSOS DE LA EMPRESA (ERP) aborda 1. INTRODUCCION A LA GESTION DE PRODUCCION, 1. CONCEPTOS AVANZADOS DE PLANEACION DE VENTAS Y OPERACIONES ???? 2.CONCEPTOS AVANZADOS DE PROGRAMAS DE SECUENCIAS, en el sentido mas general la gestion de produccion es la responsable en una organizacion ya sea de negocios o servicios de la produccion de bienes y servicios se divide en tres procesos principales, se ha estudiado de acuerdo a las principales escuelas del pensamiento A TOC, unidad 3: CONCEPTOS AVANZADOS, PLANEACION DE VENTAS Y OPERACIONES PROGRAMACION DE SECUENCIAS aborda 1. CONCEPTOS AVANZADOS DE PLANEACION DE VENTAS Y OPERACIONES, tres creditos academicos que esta constituidos por 3 unidades ???? unidad 1: PLANEACION:VENTAS Y OPERACIONES, RECURSOS DE LA EMPRESA (ERP), tres procesos principales DONDE PLANIFICACION ORGANIZACION Y CONTROL DE LA CALIDAD, se ha estudiado de acuerdo a las principales escuelas del pensamiento A OPT, PLANIFICACION ORGANIZACION Y CONTROL DE LA CALIDAD evolucion se ha estudiado de acuerdo a las principales escuelas del pensamiento, 1. INTRODUCCION A LA GESTION DE PRODUCCION ???? 2. PLANEACION DE VENTAS Y OPERACIONES, unidad 2: JUSTO A TIEMPO, TEORIA DE LAS RESTRICCIONES aborda 1. JUSTO A TIEMPO, 2. PLANEACION DE VENTAS Y OPERACIONES ???? 3.PLANEACION DE RECURSOS DE LA EMPRESA, se ha estudiado de acuerdo a las principales escuelas del pensamiento A MRP II