WARNING:
JavaScript is turned OFF. None of the links on this concept map will
work until it is reactivated.
If you need help turning JavaScript On, click here.
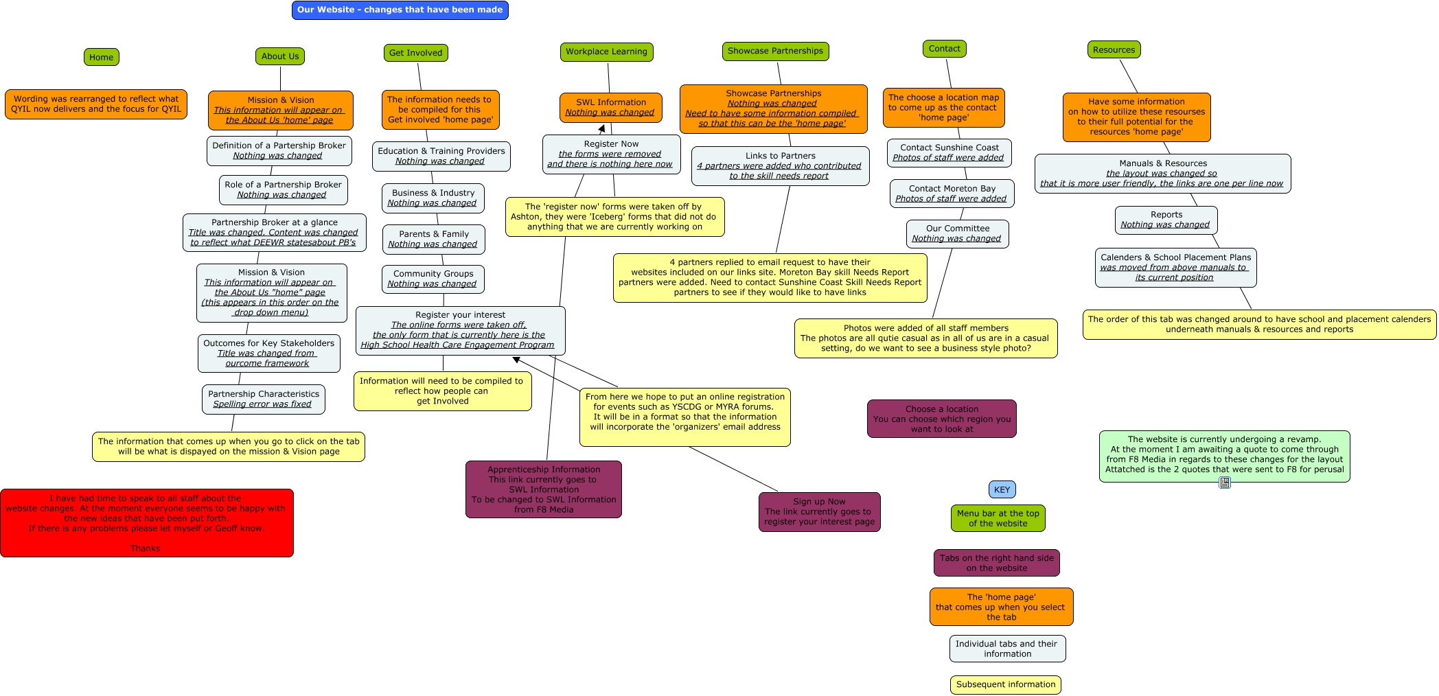
This Concept Map, created with IHMC CmapTools, has information related to: Our website changes, From here we hope to put an online registration for events such as YSCDG or MYRA forums. It will be in a format so that the information will incorporate the 'organizers' email address ???? Register your interest The online forms were taken off, the only form that is currently here is the High School Health Care Engagement Program, Showcase Partnerships ???? Links to Partners 4 partners were added who contributed to the skill needs report, Sign up Now The link currently goes to register your interest page ???? Register your interest The online forms were taken off, the only form that is currently here is the High School Health Care Engagement Program, Showcase Partnerships ???? 4 partners replied to email request to have their websites included on our links site. Moreton Bay skill Needs Report partners were added. Need to contact Sunshine Coast Skill Needs Report partners to see if they would like to have links, About Us ???? The information that comes up when you go to click on the tab will be what is dispayed on the mission & Vision page, Apprenticeship Information This link currently goes to SWL Information To be changed to SWL Information from F8 Media ???? SWL Information Nothing was changed, Resources ???? The order of this tab was changed around to have school and placement calenders underneath manuals & resources and reports, Contact ???? Photos were added of all staff members The photos are all qutie casual as in all of us are in a casual setting, do we want to see a business style photo?, Get Involved ???? Information will need to be compiled to reflect how people can get Involved, Workplace Learning ???? The 'register now' forms were taken off by Ashton, they were 'Iceberg' forms that did not do anything that we are currently working on