WARNING:
JavaScript is turned OFF. None of the links on this concept map will
work until it is reactivated.
If you need help turning JavaScript On, click here.
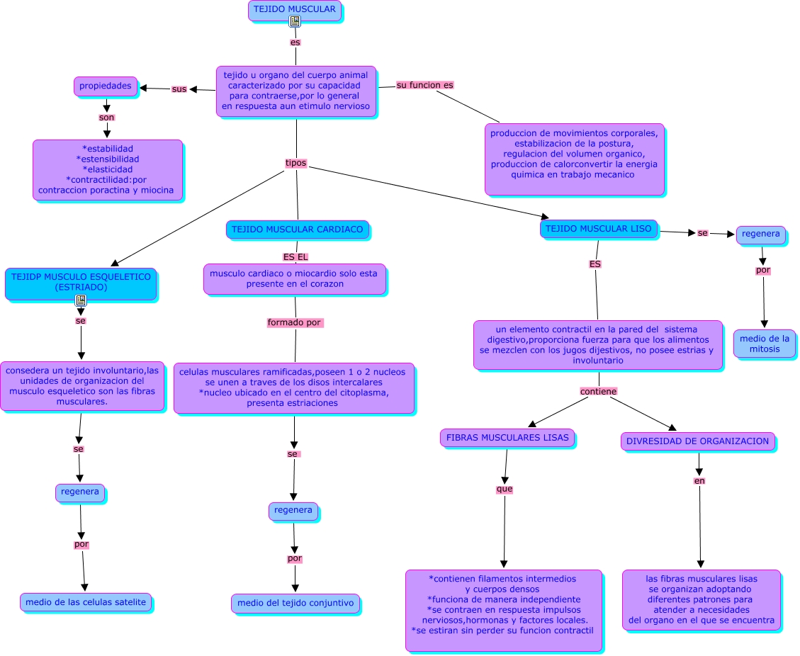
Este Cmap, tiene información relacionada con: Sistema Muscular, regenera por medio del tejido conjuntivo, regenera por medio de las celulas satelite, TEJIDO MUSCULAR LISO se regenera, celulas musculares ramificadas,poseen 1 o 2 nucleos se unen a traves de los disos intercalares *nucleo ubicado en el centro del citoplasma, presenta estriaciones se regenera, TEJIDO MUSCULAR CARDIACO ES EL musculo cardiaco o miocardio solo esta presente en el corazon, propiedades son *estabilidad *estensibilidad *elasticidad *contractilidad:por contraccion poractina y miocina, regenera por medio de la mitosis, musculo cardiaco o miocardio solo esta presente en el corazon formado por celulas musculares ramificadas,poseen 1 o 2 nucleos se unen a traves de los disos intercalares *nucleo ubicado en el centro del citoplasma, presenta estriaciones, tejido u organo del cuerpo animal caracterizado por su capacidad para contraerse,por lo general en respuesta aun etimulo nervioso tipos TEJIDO MUSCULAR CARDIACO, tejido u organo del cuerpo animal caracterizado por su capacidad para contraerse,por lo general en respuesta aun etimulo nervioso tipos TEJIDP MUSCULO ESQUELETICO (ESTRIADO), FIBRAS MUSCULARES LISAS que *contienen filamentos intermedios y cuerpos densos *funciona de manera independiente *se contraen en respuesta impulsos nerviosos,hormonas y factores locales. *se estiran sin perder su funcion contractil, tejido u organo del cuerpo animal caracterizado por su capacidad para contraerse,por lo general en respuesta aun etimulo nervioso sus propiedades, consedera un tejido involuntario,las unidades de organizacion del musculo esqueletico son las fibras musculares. se regenera, TEJIDO MUSCULAR es tejido u organo del cuerpo animal caracterizado por su capacidad para contraerse,por lo general en respuesta aun etimulo nervioso, tejido u organo del cuerpo animal caracterizado por su capacidad para contraerse,por lo general en respuesta aun etimulo nervioso su funcion es produccion de movimientos corporales, estabilizacion de la postura, regulacion del volumen organico, produccion de calorconvertir la energia quimica en trabajo mecanico, un elemento contractil en la pared del sistema digestivo,proporciona fuerza para que los alimentos se mezclen con los jugos dijestivos, no posee estrias y involuntario contiene FIBRAS MUSCULARES LISAS, DIVRESIDAD DE ORGANIZACION en las fibras musculares lisas se organizan adoptando diferentes patrones para atender a necesidades del organo en el que se encuentra, TEJIDO MUSCULAR LISO ES un elemento contractil en la pared del sistema digestivo,proporciona fuerza para que los alimentos se mezclen con los jugos dijestivos, no posee estrias y involuntario, un elemento contractil en la pared del sistema digestivo,proporciona fuerza para que los alimentos se mezclen con los jugos dijestivos, no posee estrias y involuntario contiene DIVRESIDAD DE ORGANIZACION, TEJIDP MUSCULO ESQUELETICO (ESTRIADO) se consedera un tejido involuntario,las unidades de organizacion del musculo esqueletico son las fibras musculares.