WARNING:
JavaScript is turned OFF. None of the links on this concept map will
work until it is reactivated.
If you need help turning JavaScript On, click here.
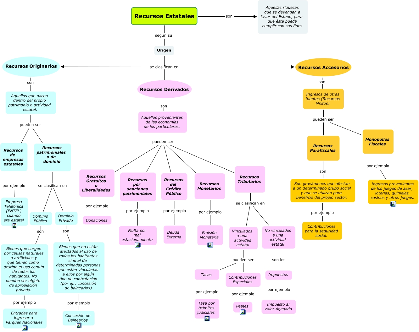
Este Cmap, tiene información relacionada con: RECURSOS ESTATALES, Bienes que no están afectados al uso de todos los habitantes sino al de determinadas personas que están vinculadas a ellos por algún tipo de contratación (por ej.: concesión de balnearios) por ejemplo Concesión de Balnearios, Monopolios Fiscales por ejemplo Ingresos provenientes de los juegos de azar, loterías, quinielas, casinos y otros juegos., Recursos patrimoniales o de dominio se clasifican en Dominio Privado, Bienes que surgen por causas naturales o artificiales y que tienen como destino el uso común de todos los habitantes. No pueden ser objeto de apropiación privada. por ejemplo Entradas para ingresar a Parques Nacionales, Vinculados a una actividad estatal pueden ser Tasas, Recursos Accesorios son Ingresos de otras fuentes (Recursos Mixtos), Ingresos de otras fuentes (Recursos Mixtos) pueden ser Recursos Parafiscales, Aquellos provenientes de las economías de los particulares. pueden ser Recursos Gratuitos o Liberalidades, Recursos Parafiscales son Son gravámenes que afectan a un determinado grupo social y que se utilizan para beneficio del propio sector., Son gravámenes que afectan a un determinado grupo social y que se utilizan para beneficio del propio sector. por ejemplo Contribuciones para la seguridad social., Aquellos provenientes de las economías de los particulares. pueden ser Recursos Monetarios, Dominio Público se clasifican en Dominio Privado, Aquellos provenientes de las economías de los particulares. pueden ser Recursos por sanciones patrimoniales, Impuestos por ejemplo Impuesto al Valor Agegado, Origen se clasifican en Recursos Accesorios, Dominio Público son Bienes que surgen por causas naturales o artificiales y que tienen como destino el uso común de todos los habitantes. No pueden ser objeto de apropiación privada., Recursos por sanciones patrimoniales por ejemplo Multa por mal estacionamiento, Ingresos de otras fuentes (Recursos Mixtos) pueden ser Monopolios Fiscales, Recursos Monetarios por ejemplo Emisión Monetaria, Contribuciones Especiales por ejemplo Peajes