WARNING:
JavaScript is turned OFF. None of the links on this concept map will
work until it is reactivated.
If you need help turning JavaScript On, click here.
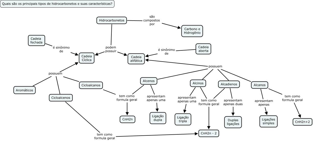
Esse mapa conceitual, produzido no IHMC CmapTools, tem a informação relacionada a: Hidrocatrbonetos, Alcinos possuem Cadeia alifática, Cicloalcanos possuem Cadeia Cíclica, Alcadienos possuem Cadeia alifática, Alcinos apresentam apenas uma Ligação tripla, Alcanos apresentam apenas Ligações simples, Alcanos possuem Cadeia alifática, Aromáticos possuem Cadeia Cíclica, Cicloalcenos possuem Cadeia Cíclica, Alcanos tem como formula geral CnH2n+2, Cadeia aberta é sinônimo de Cadeia alifática, Alcenos possuem Cadeia alifática, Cicloalcanos tem como formula geral CnH2n, Hidrocarbonetos são compostos por Carbono e Hidrogênio, Hidrocarbonetos podem possuir Cadeia alifática, Hidrocarbonetos podem possuir Cadeia Cíclica, Alcenos tem como formula geral CnH2n, Cicloalcenos tem como formula geral CnH2n - 2, Cadeia fechada é sinônimo de Cadeia Cíclica, Alcinos tem como formula geral CnH2n - 2, Alcadienos apresentam apenas duas Duplas ligações