WARNING:
JavaScript is turned OFF. None of the links on this concept map will
work until it is reactivated.
If you need help turning JavaScript On, click here.
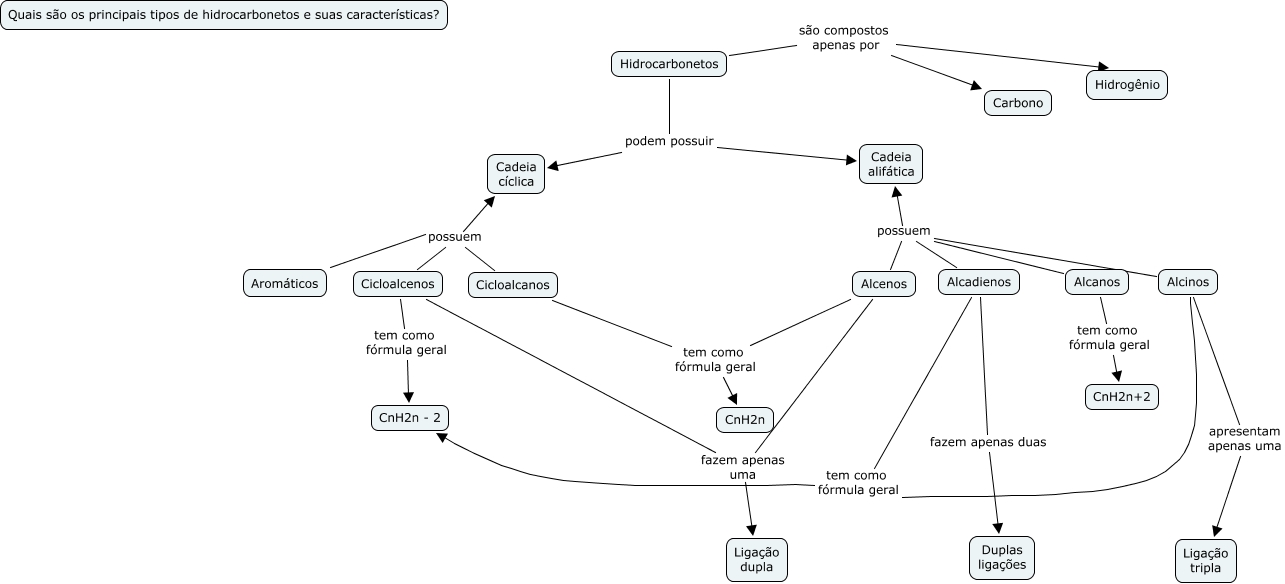
Esse mapa conceitual, produzido no IHMC CmapTools, tem a informação relacionada a: Hidrocatrbonetos, Alcenos tem como fórmula geral CnH2n, Alcadienos fazem apenas duas Duplas ligações, Alcenos fazem apenas uma Ligação dupla, Alcadienos tem como fórmula geral CnH2n - 2, Alcinos tem como fórmula geral CnH2n - 2, Cicloalcenos tem como fórmula geral CnH2n - 2, Aromáticos possuem Cadeia cíclica, Cicloalcanos tem como fórmula geral CnH2n, Alcanos possuem Cadeia alifática, Alcenos possuem Cadeia alifática, Cicloalcenos possuem Cadeia cíclica, Alcanos tem como fórmula geral CnH2n+2, Alcinos possuem Cadeia alifática, Hidrocarbonetos podem possuir Cadeia alifática, Hidrocarbonetos são compostos apenas por Carbono, Cicloalcanos possuem Cadeia cíclica, Hidrocarbonetos são compostos apenas por Hidrogênio, Cicloalcenos fazem apenas uma Ligação dupla, Hidrocarbonetos podem possuir Cadeia cíclica, Alcinos apresentam apenas uma Ligação tripla