WARNING:
JavaScript is turned OFF. None of the links on this concept map will
work until it is reactivated.
If you need help turning JavaScript On, click here.
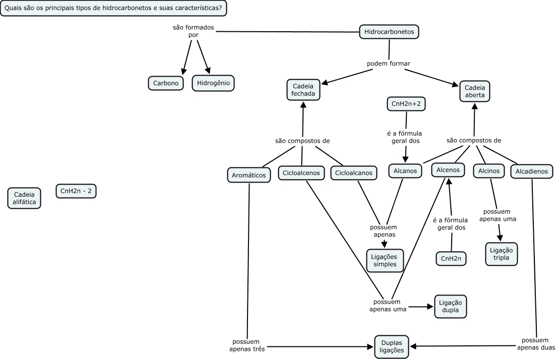
Esse mapa conceitual, produzido no IHMC CmapTools, tem a informação relacionada a: Hidrocatrbonetos, Hidrocarbonetos são formados por Carbono, CnH2n+2 é a fórmula geral dos Alcanos, Alcinos são compostos de Cadeia aberta, CnH2n é a fórmula geral dos Alcenos, Alcadienos possuem apenas duas Duplas ligações, Cicloalcenos possuem apenas uma Ligação dupla, Hidrocarbonetos são formados por Hidrogênio, Alcanos são compostos de Cadeia aberta, Alcanos possuem apenas Ligações simples, Hidrocarbonetos podem formar Cadeia fechada, Alcadienos são compostos de Cadeia aberta, Alcenos são compostos de Cadeia aberta, Cicloalcanos são compostos de Cadeia fechada, Cicloalcenos são compostos de Cadeia fechada, Aromáticos possuem apenas três Duplas ligações, Hidrocarbonetos podem formar Cadeia aberta, Alcinos possuem apenas uma Ligação tripla, Cicloalcanos possuem apenas Ligações simples, Aromáticos são compostos de Cadeia fechada, Alcenos possuem apenas uma Ligação dupla