WARNING:
JavaScript is turned OFF. None of the links on this concept map will
work until it is reactivated.
If you need help turning JavaScript On, click here.
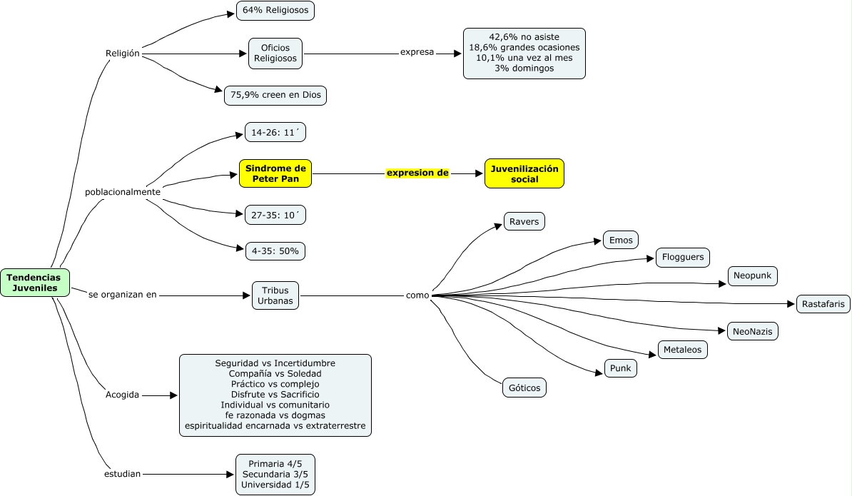
Este Cmap, tiene información relacionada con: jovenes, Tribus Urbanas como Metaleos, Tendencias Juveniles Religión 75,9% creen en Dios, Tendencias Juveniles Religión Oficios Religiosos, Tribus Urbanas como Flogguers, Tendencias Juveniles se organizan en Tribus Urbanas, Tribus Urbanas como Ravers, Tribus Urbanas como Rastafaris, Sindrome de Peter Pan expresion de Juvenilización social, Tribus Urbanas como Neopunk, Tendencias Juveniles poblacionalmente 27-35: 10´, Tendencias Juveniles poblacionalmente 4-35: 50%, Tribus Urbanas como Punk, Tendencias Juveniles Religión 64% Religiosos, Oficios Religiosos expresa 42,6% no asiste 18,6% grandes ocasiones 10,1% una vez al mes 3% domingos, Tendencias Juveniles Acogida Seguridad vs Incertidumbre Compañía vs Soledad Práctico vs complejo Disfrute vs Sacrificio Individual vs comunitario fe razonada vs dogmas espiritualidad encarnada vs extraterrestre, Tendencias Juveniles poblacionalmente 14-26: 11´, Tribus Urbanas como Góticos, Tendencias Juveniles poblacionalmente Sindrome de Peter Pan, Tribus Urbanas como Emos, Tribus Urbanas como NeoNazis