WARNING:
JavaScript is turned OFF. None of the links on this concept map will
work until it is reactivated.
If you need help turning JavaScript On, click here.
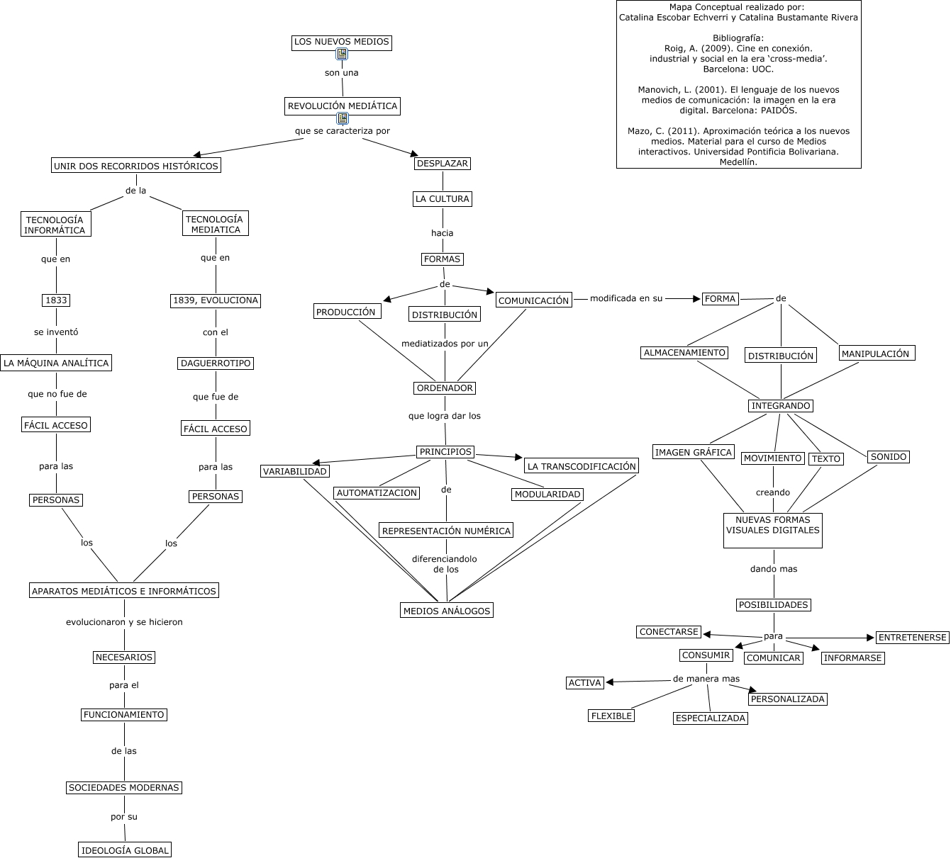
Este Cmap, tiene información relacionada con: NUEVOS MEDIOS.cmap, CONSUMIR de manera mas ACTIVA, LA TRANSCODIFICACIÓN MEDIOS ANÁLOGOS, 1839, EVOLUCIONA con el DAGUERROTIPO, LOS NUEVOS MEDIOS son una REVOLUCIÓN MEDIÁTICA, FORMAS de PRODUCCIÓN, PRODUCCIÓN ORDENADOR, POSIBILIDADES para COMUNICAR, FORMA de MANIPULACIÓN, INTEGRANDO TEXTO, POSIBILIDADES para ENTRETENERSE, COMUNICACIÓN ORDENADOR, REVOLUCIÓN MEDIÁTICA que se caracteriza por UNIR DOS RECORRIDOS HISTÓRICOS, CONSUMIR de manera mas PERSONALIZADA, NECESARIOS para el FUNCIONAMIENTO, PRINCIPIOS de REPRESENTACIÓN NUMÉRICA, CONSUMIR de manera mas ESPECIALIZADA, ALMACENAMIENTO INTEGRANDO, FORMA de DISTRIBUCIÓN, UNIR DOS RECORRIDOS HISTÓRICOS de la TECNOLOGÍA MEDIATICA, FÁCIL ACCESO para las PERSONAS