WARNING:
JavaScript is turned OFF. None of the links on this concept map will
work until it is reactivated.
If you need help turning JavaScript On, click here.
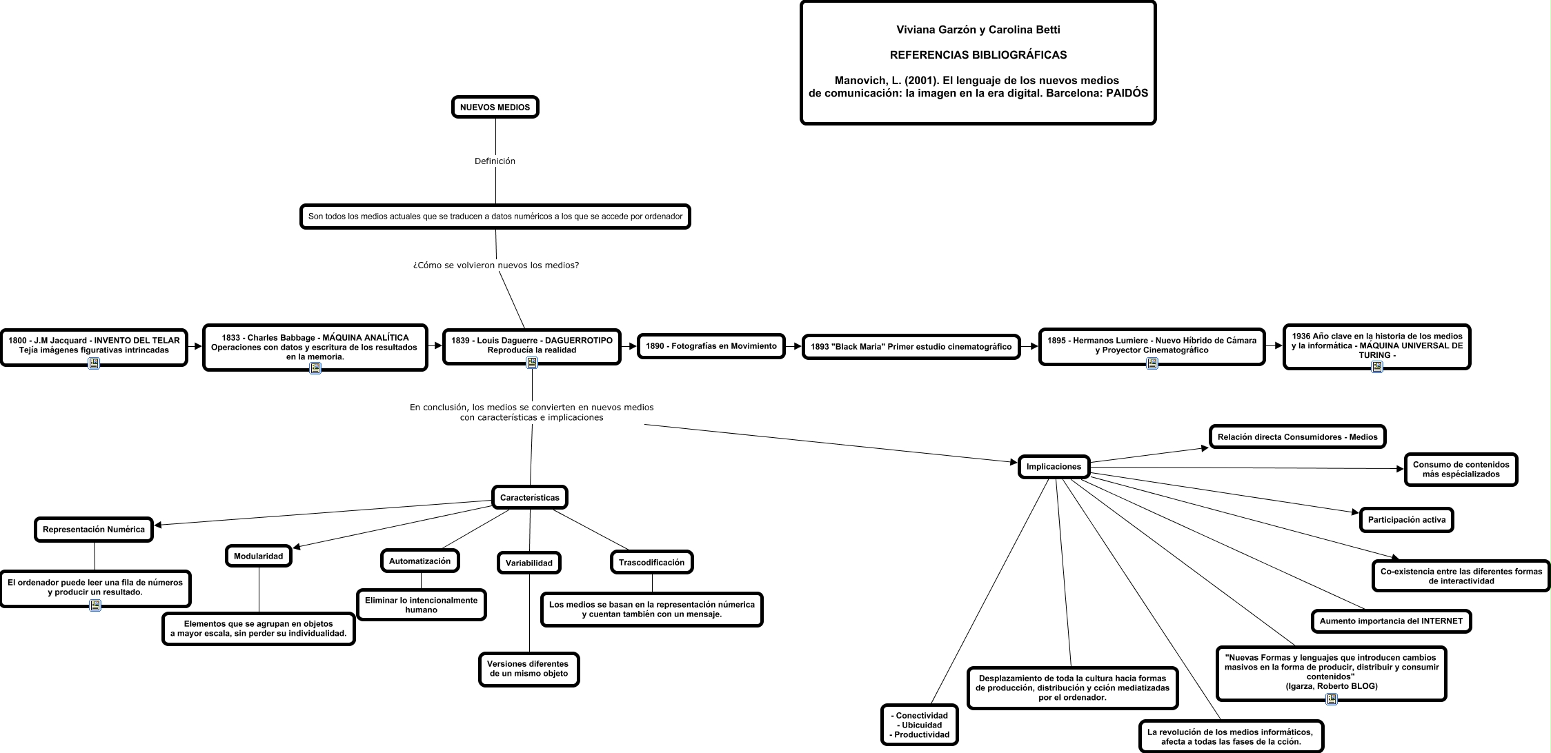
Este Cmap, tiene información relacionada con: Mapa conceptual Vivi y Caro.cmap, Son todos los medios actuales que se traducen a datos numéricos a los que se accede por ordenador ¿Cómo se volvieron nuevos los medios? 1839 - Louis Daguerre - DAGUERROTIPO Reproducía la realidad, 1833 - Charles Babbage - MÁQUINA ANALÍTICA Operaciones con datos y escritura de los resultados en la memoria. 1839 - Louis Daguerre - DAGUERROTIPO Reproducía la realidad, Variabilidad Versiones diferentes de un mismo objeto, Trascodificación Los medios se basan en la representación númerica y cuentan también con un mensaje., 1893 "Black Maria" Primer estudio cinematográfico 1895 - Hermanos Lumiere - Nuevo Híbrido de Cámara y Proyector Cinematográfico, Implicaciones Relación directa Consumidores - Medios, Características Variabilidad, Implicaciones Aumento importancia del INTERNET, 1800 - J.M Jacquard - INVENTO DEL TELAR Tejía imágenes figurativas intrincadas 1833 - Charles Babbage - MÁQUINA ANALÍTICA Operaciones con datos y escritura de los resultados en la memoria., Automatización Eliminar lo intencionalmente humano, 1895 - Hermanos Lumiere - Nuevo Híbrido de Cámara y Proyector Cinematográfico 1936 Año clave en la historia de los medios y la informática - MÁQUINA UNIVERSAL DE TURING -, NUEVOS MEDIOS Definición Son todos los medios actuales que se traducen a datos numéricos a los que se accede por ordenador, Características Trascodificación, Características Representación Numérica, 1890 - Fotografías en Movimiento 1893 "Black Maria" Primer estudio cinematográfico, Implicaciones "Nuevas Formas y lenguajes que introducen cambios masivos en la forma de producir, distribuir y consumir contenidos" (Igarza, Roberto BLOG), Implicaciones Participación activa, Implicaciones - Conectividad - Ubicuidad - Productividad, 1839 - Louis Daguerre - DAGUERROTIPO Reproducía la realidad En conclusión, los medios se convierten en nuevos medios con características e implicaciones Características, Características Automatización