WARNING:
JavaScript is turned OFF. None of the links on this concept map will
work until it is reactivated.
If you need help turning JavaScript On, click here.
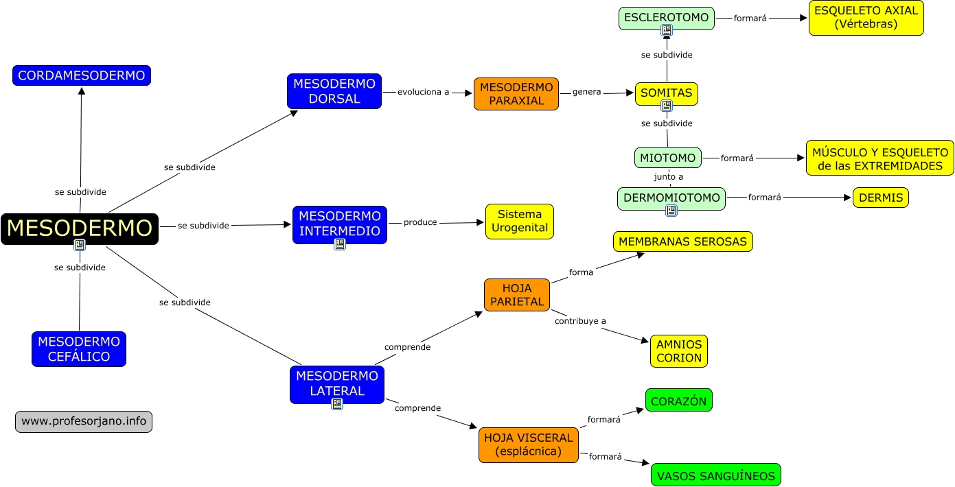
Este Cmap, tiene información relacionada con: EVOLUCIÓN MESODERMO, MESODERMO se subdivide MESODERMO DORSAL, SOMITAS se subdivide MIOTOMO, MESODERMO INTERMEDIO produce Sistema Urogenital, MESODERMO se subdivide MESODERMO CEFÁLICO, DERMOMIOTOMO formará DERMIS, MESODERMO se subdivide MESODERMO LATERAL, DERMOMIOTOMO junto a MIOTOMO, HOJA VISCERAL (esplácnica) formará CORAZÓN, MIOTOMO formará MÚSCULO Y ESQUELETO de las EXTREMIDADES, HOJA PARIETAL forma MEMBRANAS SEROSAS, MESODERMO PARAXIAL genera SOMITAS, MESODERMO LATERAL comprende HOJA VISCERAL (esplácnica), ESCLEROTOMO formará ESQUELETO AXIAL (Vértebras), SOMITAS se subdivide ESCLEROTOMO, HOJA VISCERAL (esplácnica) formará VASOS SANGUÍNEOS, MESODERMO se subdivide MESODERMO INTERMEDIO, MESODERMO se subdivide CORDAMESODERMO, MESODERMO DORSAL evoluciona a MESODERMO PARAXIAL, MESODERMO LATERAL comprende HOJA PARIETAL, HOJA PARIETAL contribuye a AMNIOS CORION