WARNING:
JavaScript is turned OFF. None of the links on this concept map will
work until it is reactivated.
If you need help turning JavaScript On, click here.
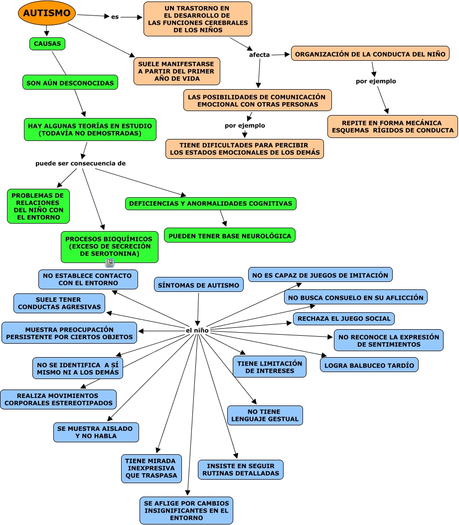
Este Cmap, tiene información relacionada con: Autismo, SÍNTOMAS DE AUTISMO el niño SE AFLIGE POR CAMBIOS INSIGNIFICANTES EN EL ENTORNO, SON AÚN DESCONOCIDAS ???? HAY ALGUNAS TEORÍAS EN ESTUDIO (TODAVÍA NO DEMOSTRADAS), SÍNTOMAS DE AUTISMO el niño INSISTE EN SEGUIR RUTINAS DETALLADAS, SÍNTOMAS DE AUTISMO el niño NO BUSCA CONSUELO EN SU AFLICCIÓN, SÍNTOMAS DE AUTISMO el niño TIENE MIRADA INEXPRESIVA QUE TRASPASA, SÍNTOMAS DE AUTISMO el niño NO ES CAPAZ DE JUEGOS DE IMITACIÓN, SÍNTOMAS DE AUTISMO el niño NO RECONOCE LA EXPRESIÓN DE SENTIMIENTOS, CAUSAS ???? SON AÚN DESCONOCIDAS, HAY ALGUNAS TEORÍAS EN ESTUDIO (TODAVÍA NO DEMOSTRADAS) puede ser consecuencia de DEFICIENCIAS Y ANORMALIDADES COGNITIVAS, ORGANIZACIÓN DE LA CONDUCTA DEL NIÑO por ejemplo REPITE EN FORMA MECÁNICA ESQUEMAS RÍGIDOS DE CONDUCTA, DEFICIENCIAS Y ANORMALIDADES COGNITIVAS ???? PUEDEN TENER BASE NEUROLÓGICA, SÍNTOMAS DE AUTISMO el niño RECHAZA EL JUEGO SOCIAL, SÍNTOMAS DE AUTISMO el niño NO ESTABLECE CONTACTO CON EL ENTORNO, UN TRASTORNO EN EL DESARROLLO DE LAS FUNCIONES CEREBRALES DE LOS NIÑOS afecta LAS POSIBILIDADES DE COMUNICACIÓN EMOCIONAL CON OTRAS PERSONAS, AUTISMO es UN TRASTORNO EN EL DESARROLLO DE LAS FUNCIONES CEREBRALES DE LOS NIÑOS, SÍNTOMAS DE AUTISMO el niño LOGRA BALBUCEO TARDÍO, HAY ALGUNAS TEORÍAS EN ESTUDIO (TODAVÍA NO DEMOSTRADAS) puede ser consecuencia de PROCESOS BIOQUÍMICOS (EXCESO DE SECRECIÓN DE SEROTONINA), SÍNTOMAS DE AUTISMO el niño NO SE IDENTIFICA A SÍ MISMO NI A LOS DEMÁS, HAY ALGUNAS TEORÍAS EN ESTUDIO (TODAVÍA NO DEMOSTRADAS) puede ser consecuencia de PROBLEMAS DE RELACIONES DEL NIÑO CON EL ENTORNO, SÍNTOMAS DE AUTISMO el niño TIENE LIMITACIÓN DE INTERESES