WARNING:
JavaScript is turned OFF. None of the links on this concept map will
work until it is reactivated.
If you need help turning JavaScript On, click here.
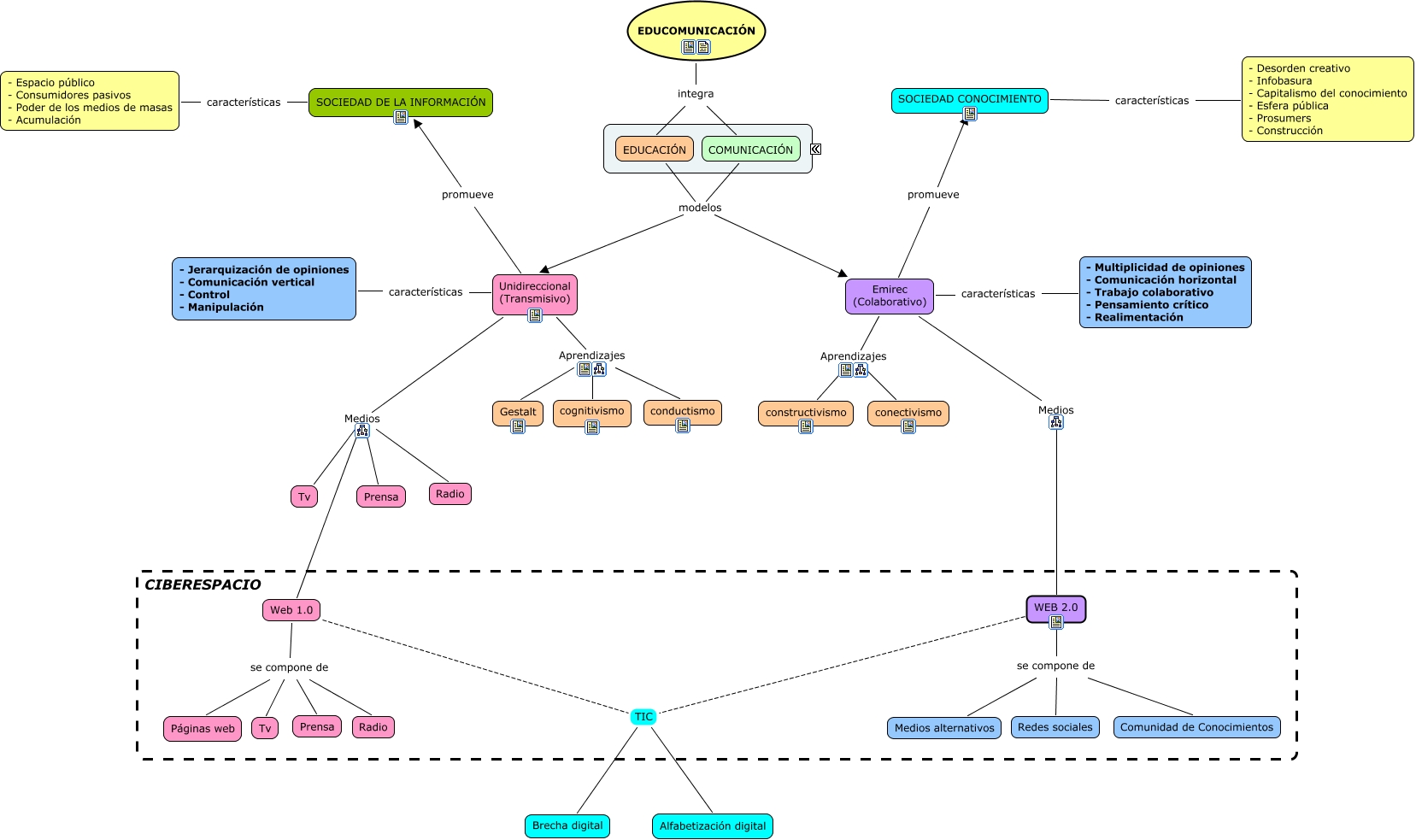
Este Cmap, tiene información relacionada con: Educomunicación - TRABAJO FINAL, WEB 2.0 se compone de Medios alternativos, COMUNICACIÓN modelos Emirec (Colaborativo), EDUCOMUNICACIÓN integra EDUCACIÓN, EDUCOMUNICACIÓN integra COMUNICACIÓN, Web 1.0 TIC Alfabetización digital, Emirec (Colaborativo) Medios WEB 2.0, Unidireccional (Transmisivo) Aprendizajes conductismo, Web 1.0 se compone de Prensa, Web 1.0 TIC Brecha digital, SOCIEDAD CONOCIMIENTO características - Desorden creativo - Infobasura - Capitalismo del conocimiento - Esfera pública - Prosumers - Construcción, EDUCACIÓN modelos Unidireccional (Transmisivo), Unidireccional (Transmisivo) Medios Tv, Emirec (Colaborativo) promueve SOCIEDAD CONOCIMIENTO, Web 1.0 se compone de Radio, WEB 2.0 se compone de Comunidad de Conocimientos, Unidireccional (Transmisivo) Aprendizajes Gestalt, WEB 2.0 TIC Brecha digital, EDUCACIÓN modelos Emirec (Colaborativo), Emirec (Colaborativo) Aprendizajes conectivismo, COMUNICACIÓN modelos Unidireccional (Transmisivo)