WARNING:
JavaScript is turned OFF. None of the links on this concept map will
work until it is reactivated.
If you need help turning JavaScript On, click here.
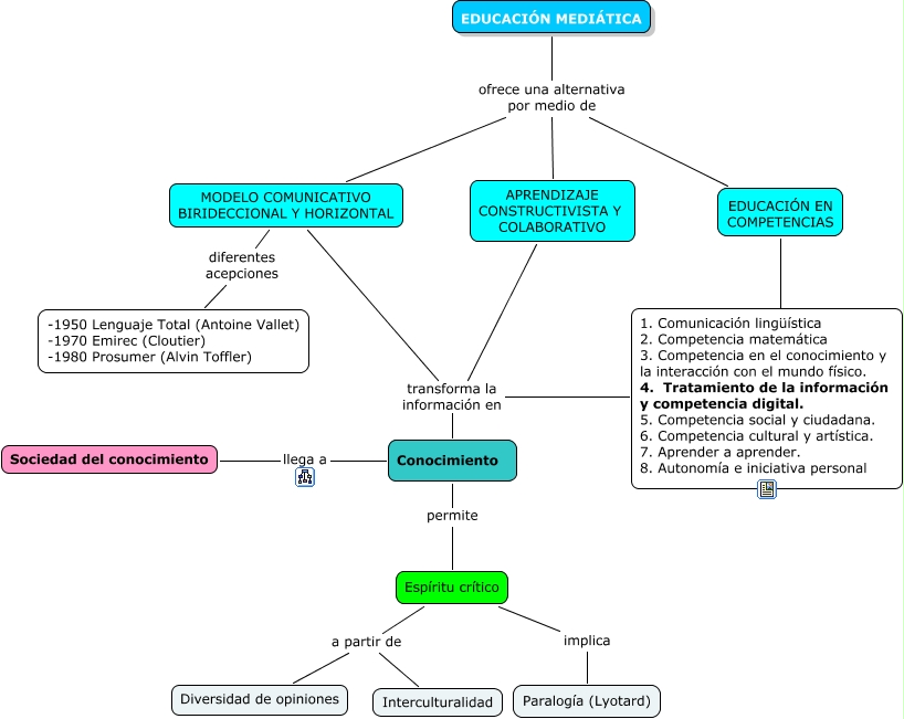
Este Cmap, tiene información relacionada con: Educación mediática TRABAJO FINAL, EDUCACIÓN MEDIÁTICA ofrece una alternativa por medio de EDUCACIÓN EN COMPETENCIAS, EDUCACIÓN MEDIÁTICA ofrece una alternativa por medio de MODELO COMUNICATIVO BIRIDECCIONAL Y HORIZONTAL, Conocimiento llega a Sociedad del conocimiento, MODELO COMUNICATIVO BIRIDECCIONAL Y HORIZONTAL transforma la información en Conocimiento, 1. Comunicación lingüística 2. Competencia matemática 3. Competencia en el conocimiento y la interacción con el mundo físico. 4. Tratamiento de la información y competencia digital. 5. Competencia social y ciudadana. 6. Competencia cultural y artística. 7. Aprender a aprender. 8. Autonomía e iniciativa personal transforma la información en Conocimiento, Espíritu crítico a partir de Interculturalidad, MODELO COMUNICATIVO BIRIDECCIONAL Y HORIZONTAL diferentes acepciones -1950 Lenguaje Total (Antoine Vallet) -1970 Emirec (Cloutier) -1980 Prosumer (Alvin Toffler), Paralogía (Lyotard) implica Espíritu crítico, APRENDIZAJE CONSTRUCTIVISTA Y COLABORATIVO transforma la información en Conocimiento, EDUCACIÓN EN COMPETENCIAS | 1. Comunicación lingüística 2. Competencia matemática 3. Competencia en el conocimiento y la interacción con el mundo físico. 4. Tratamiento de la información y competencia digital. 5. Competencia social y ciudadana. 6. Competencia cultural y artística. 7. Aprender a aprender. 8. Autonomía e iniciativa personal, EDUCACIÓN MEDIÁTICA ofrece una alternativa por medio de APRENDIZAJE CONSTRUCTIVISTA Y COLABORATIVO, Conocimiento permite Espíritu crítico, Espíritu crítico a partir de Diversidad de opiniones