WARNING:
JavaScript is turned OFF. None of the links on this concept map will
work until it is reactivated.
If you need help turning JavaScript On, click here.
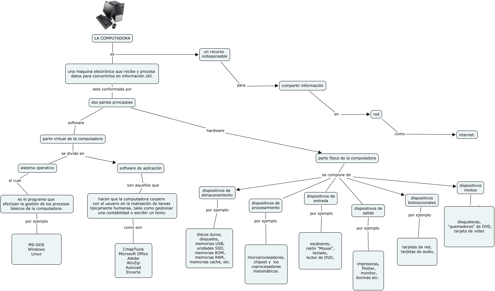
Este Cmap, tiene información relacionada con: BRIAN MC-PC (1).cmap, una maquina electrónica que recibe y procesa datos para convertirlos en información útil. esta conformada por dos partes principales, es el programa que efectúan la gestión de los procesos básicos de la computadora. por ejemplo MS-DOS Windows Linux, dos partes principales hardware parte física de la computadora, dos partes principales software parte virtual de la computadora, parte física de la computadora se compone de dispositivos de entrada, dispositivos de entrada por ejemplo escáneres, ratón "Mouse", teclado, lector de DVD,, dispositivos mixtos por ejemplo disqueteras, "quemadores" de DVD, tarjeta de vídeo, parte física de la computadora se compone de dispositivos bidireccionales, parte virtual de la computadora se divide en software de aplicación, red como internet., parte física de la computadora se compone de dispositivos de procesamiento, LA COMPUTADORA es un recurso indispensable, dispositivos de procesamiento por ejemplo microprocesadores, chipset y los coprocesadores matemáticos., parte física de la computadora se compone de dispositivos mixtos, dispositivos de almacenamiento por ejemplo discos duros, disquetes, memorias USB, unidades SSD, memorias ROM, memorias RAM, memorias caché, etc., dispositivos bidireccionales por ejemplo tarjetas de red, tarjetas de audio,, hacen que la computadora coopere con el usuario en la realización de tareas típicamente humanas, tales como gestionar una contabilidad o escribir un texto. como son CmapTools Microsoft Office Adobe WinZip Autocad Encarta, dispositivos de salida por ejemplo impresoras, Plotter, monitor, bocinas etc., parte física de la computadora se compone de dispositivos de salida, un recurso indispensable para compartir información