WARNING:
JavaScript is turned OFF. None of the links on this concept map will
work until it is reactivated.
If you need help turning JavaScript On, click here.
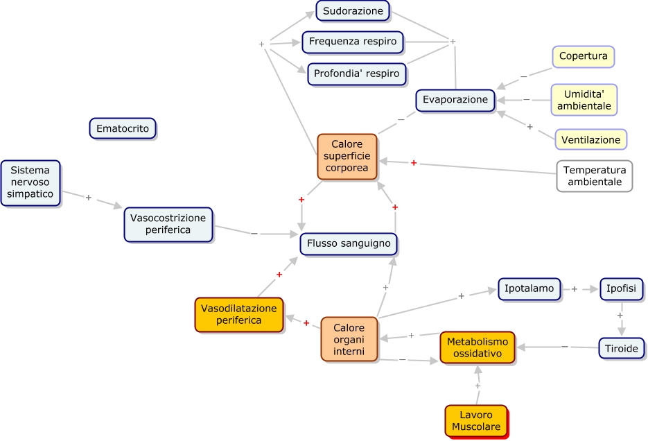
Questa Cmap, creata con IHMC CmapTools, contiene informazioni relative a: Calore, Ipofisi + Tiroide, Calore organi interni + Flusso sanguigno, Copertura - Evaporazione, Evaporazione - Calore superficie corporea, Vasocostrizione periferica - Flusso sanguigno, Ventilazione + Evaporazione, Flusso sanguigno + Calore superficie corporea, Metabolismo ossidativo + Calore organi interni, Lavoro Muscolare + Metabolismo ossidativo, Ipotalamo + Ipofisi, Calore organi interni + Vasodilatazione periferica, Profondia' respiro + Evaporazione, Tiroide - Metabolismo ossidativo, Calore superficie corporea + Profondia' respiro, Calore superficie corporea + Sudorazione, Vasodilatazione periferica + Flusso sanguigno, Calore organi interni + Ipotalamo, Sudorazione + Evaporazione, Frequenza respiro + Evaporazione, Calore superficie corporea + Flusso sanguigno