WARNING:
JavaScript is turned OFF. None of the links on this concept map will
work until it is reactivated.
If you need help turning JavaScript On, click here.
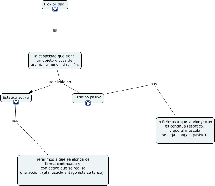
Este Cmap, tiene información relacionada con: flexibilidad, Flexibilidad es la capacidad que tiene un objeto o cosa de adaptar a nueva situación., la capacidad que tiene un objeto o cosa de adaptar a nueva situación. se divide en Estatico pasivo, la capacidad que tiene un objeto o cosa de adaptar a nueva situación. se divide en Estatico activo, Estatico pasivo nos referimos a que la elongación es continua (estatico) y que el musculo se deja elongar (pasivo)., Estatico activo nos referimos a que se elonga de forma continuada y con activo que se realiza una acción. (el musuclo antagonista se tensa).