WARNING:
JavaScript is turned OFF. None of the links on this concept map will
work until it is reactivated.
If you need help turning JavaScript On, click here.
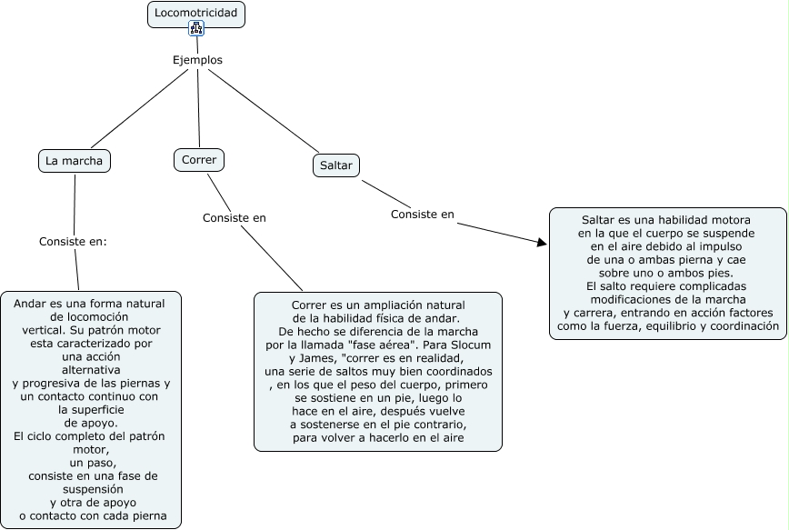
Este Cmap, tiene información relacionada con: ejemplos de locomotricidad, Locomotricidad Ejemplos La marcha, Saltar Consiste en Saltar es una habilidad motora en la que el cuerpo se suspende en el aire debido al impulso de una o ambas pierna y cae sobre uno o ambos pies. El salto requiere complicadas modificaciones de la marcha y carrera, entrando en acción factores como la fuerza, equilibrio y coordinación, La marcha Consiste en: Andar es una forma natural de locomoción vertical. Su patrón motor esta caracterizado por una acción alternativa y progresiva de las piernas y un contacto continuo con la superficie de apoyo. El ciclo completo del patrón motor, un paso, consiste en una fase de suspensión y otra de apoyo o contacto con cada pierna, Correr Consiste en Correr es un ampliación natural de la habilidad física de andar. De hecho se diferencia de la marcha por la llamada "fase aérea". Para Slocum y James, "correr es en realidad, una serie de saltos muy bien coordinados , en los que el peso del cuerpo, primero se sostiene en un pie, luego lo hace en el aire, después vuelve a sostenerse en el pie contrario, para volver a hacerlo en el aire, Locomotricidad Ejemplos Correr, Locomotricidad Ejemplos Saltar