WARNING:
JavaScript is turned OFF. None of the links on this concept map will
work until it is reactivated.
If you need help turning JavaScript On, click here.
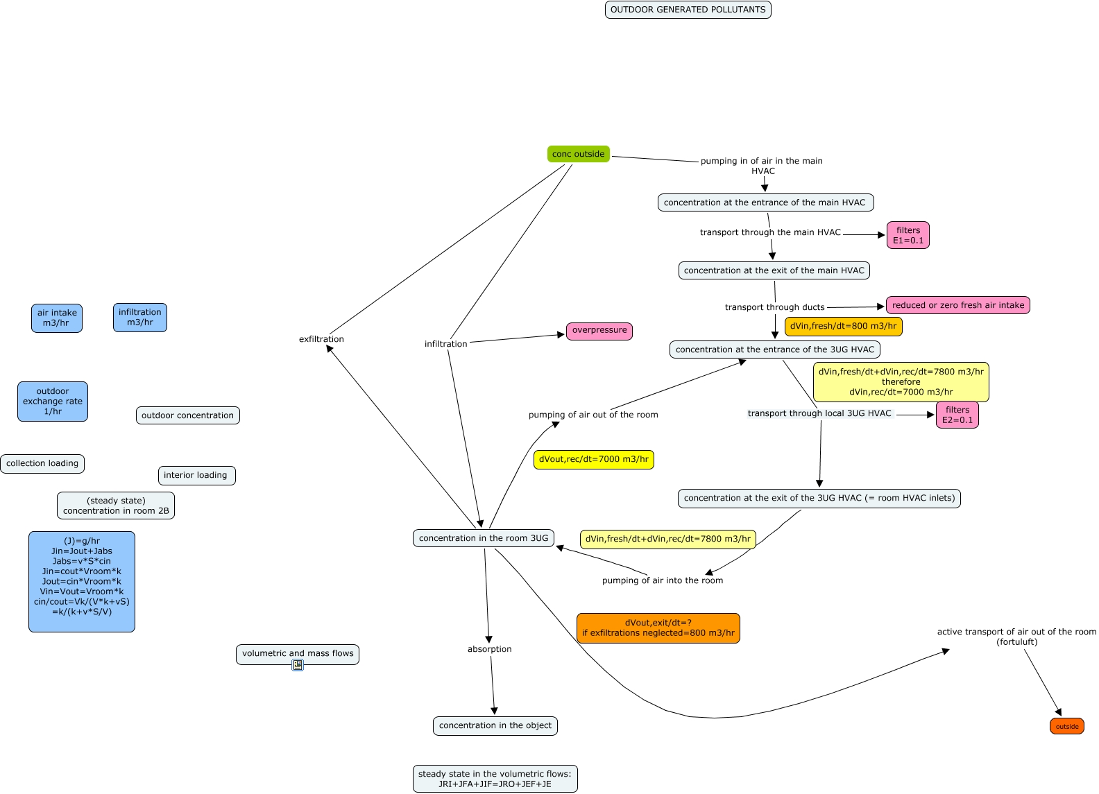
This Concept Map, created with IHMC CmapTools, has information related to: PPD_NB_2011_05_31, concentration at the entrance of the 3UG HVAC transport through local 3UG HVAC filters E2=0.1, concentration at the entrance of the 3UG HVAC transport through local 3UG HVAC concentration at the exit of the 3UG HVAC (= room HVAC inlets), conc outside infiltration concentration in the room 3UG, conc outside infiltration overpressure, concentration in the room 3UG pumping of air out of the room concentration at the entrance of the 3UG HVAC, concentration at the exit of the 3UG HVAC (= room HVAC inlets) pumping of air into the room concentration in the room 3UG, concentration at the exit of the main HVAC transport through ducts reduced or zero fresh air intake, concentration at the entrance of the main HVAC transport through the main HVAC filters E1=0.1, concentration at the entrance of the main HVAC transport through the main HVAC concentration at the exit of the main HVAC, concentration in the room 3UG absorption concentration in the object, concentration at the exit of the main HVAC transport through ducts concentration at the entrance of the 3UG HVAC, conc outside pumping in of air in the main HVAC concentration at the entrance of the main HVAC, concentration in the room 3UG active transport of air out of the room (fortuluft) outside