WARNING:
JavaScript is turned OFF. None of the links on this concept map will
work until it is reactivated.
If you need help turning JavaScript On, click here.
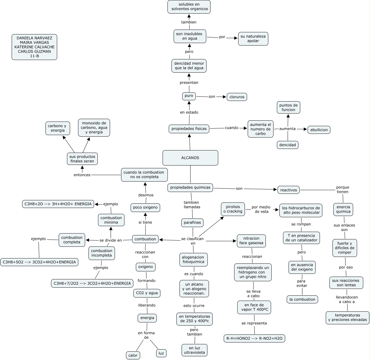
Este Cmap, tiene información relacionada con: ALCANOS maira kate dani carguz, combustion si tiene poco oxigeno, CO2 y agua liberando energia, sus productos finales seran ???? monoxido de carbono, agua y energia, reactivos porque tienen enercia quimica, sus productos finales seran ???? carbono y energia, combustion se divide en combustion incompleta, un alcano y un alogeno reaccionan. esto ocurre en temperaturas de 250 y 400ºc, aumenta el numero de carbo aumenta puntos de funcion, fuerte y dificiles de romper por eso sus reacciones son lentas, combustion se divide en combustion completa, propiedades fisicas en estado puro, parafinas se clasifican en nitracion face gaseosa, propiedades fisicas cuando aumenta el numero de carbo, parafinas se clasifican en alogenacion fotoquimica, energia en forma de luz, puro presentan dencidad menor que la del agua, los hidrocarburos de alto peso molecular se rompen T en presencia de un catalizador, enercia quimica sus enlaces son fuerte y dificiles de romper, combustion se divide en combustion minima, reemplazando un hidrogeno con un grupo nitro se lleva a cabo en face de vapor T 400ºC