WARNING:
JavaScript is turned OFF. None of the links on this concept map will
work until it is reactivated.
If you need help turning JavaScript On, click here.
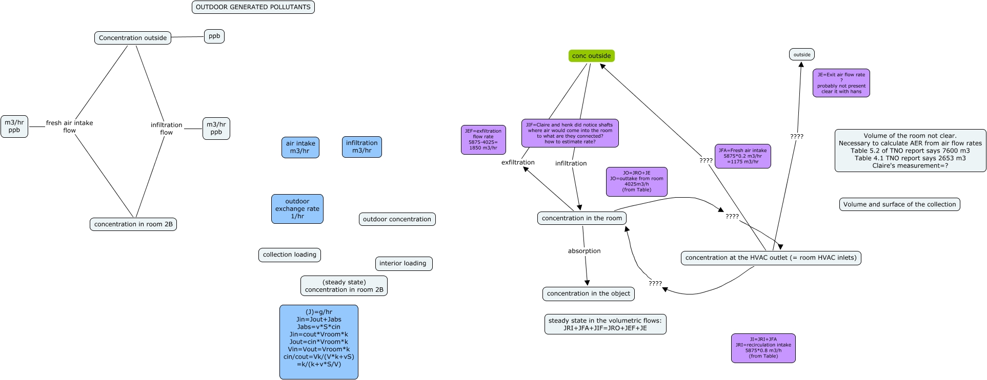
This Concept Map, created with IHMC CmapTools, has information related to: KB_room_2B_GDP_2011_05_27, concentration at the HVAC outlet (= room HVAC inlets) ???? conc outside, concentration at the HVAC outlet (= room HVAC inlets) ???? outside, Concentration outside infiltration flow concentration in room 2B, conc outside infiltration concentration in the room, concentration in the room ???? concentration at the HVAC outlet (= room HVAC inlets), m3/hr ppb infiltration flow concentration in room 2B, Concentration outside fresh air intake flow concentration in room 2B, concentration at the HVAC outlet (= room HVAC inlets) ???? concentration in the room, m3/hr ppb fresh air intake flow concentration in room 2B, concentration in the room absorption concentration in the object, ppb * Concentration outside