WARNING:
JavaScript is turned OFF. None of the links on this concept map will
work until it is reactivated.
If you need help turning JavaScript On, click here.
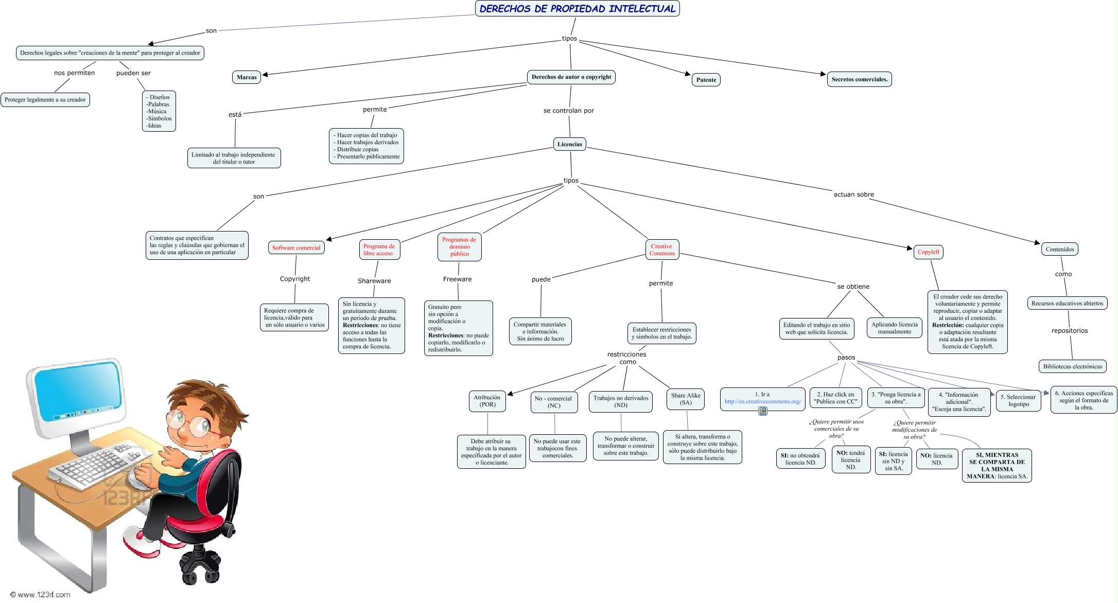
Este Cmap, tiene información relacionada con: mapa, Copyleft ???? El creador cede sus derecho voluntariamente y permite reproducir, copiar o adaptar al usuario el contenido. Restricción: cualquier copia o adaptación resultante está atada por la misma licencia de Copyleft., Recursos educativos abiertos repositorios Bibliotecas electrónicas, DERECHOS DE PROPIEDAD INTELECTUAL tipos Patente, Derechos de autor o copyright está Limitado al trabajo independiente del titular o tutor, Creative Commons se obtiene Aplicando licencia manualmente, No - comercial (NC) ???? No puede usar este trabajocon fines comerciales., Licencias tipos Copyleft, Licencias son Contratos que especifican las reglas y claúsulas que gobiernan el uso de una aplicación en particular, Licencias tipos Creative Commons, Programas de dominio público Freeware Gratuito pero sin opción a modificación o copia. Restricciones: no puede copiarlo, modificarlo o redistribuirlo., Derechos de autor o copyright se controlan por Licencias, 3. "Ponga licencia a su obra". ¿Quiere permitir usos comerciales de su obra? SI: no obtendrá licencia ND., Programa de libre acceso Shareware Sin licencia y gratuitamente durante un período de prueba. Restricciones: no tiene acceso a todas las funciones hasta la compra de licencia., Licencias actuan sobre Contenidos, Editando el trabajo en sitio web que solicita licencia. pasos 5. Seleccionar logotipo, Licencias tipos Programa de libre acceso, DERECHOS DE PROPIEDAD INTELECTUAL tipos Secretos comerciales., Derechos de autor o copyright permite - Hacer copias del trabajo - Hacer trabajos derivados - Distribuir copias - Presentarlo públicamente, Establecer restricciones y símbolos en el trabajo. restricciones como Share Alike (SA), Contenidos como Recursos educativos abiertos