WARNING:
JavaScript is turned OFF. None of the links on this concept map will
work until it is reactivated.
If you need help turning JavaScript On, click here.
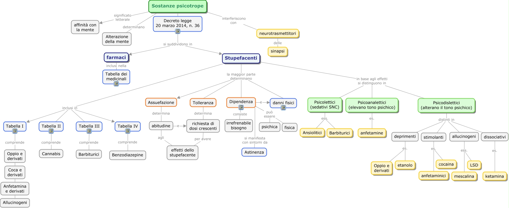
Questa Cmap, creata con IHMC CmapTools, contiene informazioni relative a: Stupefacenti, Coca e derivati Anfetamina e derivati, Dipendenza può essere fisica, Stupefacenti la maggior parte determinano danni fisici, Tabella III comprende Barbiturici, Stupefacenti in base agli effetti si distinguono in Psicodislettici (alterano il tono psichico), Psicolettici (sedativi SNC) ess. Barbiturici, Stupefacenti inclusi in Tabella II, Stupefacenti la maggior parte determinano Tolleranza, Sostanze psicotrope significato letterale affinità con la mente, abitudine agli effetti dello stupefacente, Decreto legge 20 marzo 2014, n. 36 si suddividono in Stupefacenti, Sostanze psicotrope Decreto legge 20 marzo 2014, n. 36, richiesta di dosi crescenti per avere effetti dello stupefacente, Stupefacenti in base agli effetti si distinguono in Psicoanalettici (elevano tono psichico), Decreto legge 20 marzo 2014, n. 36 si suddividono in farmaci, farmaci inclusi nella Tabella dei medicinali, deprimenti es. etanolo, Psicoanalettici (elevano tono psichico) es. anfetamine, Stupefacenti la maggior parte determinano Assuefazione, Tabella II comprende Cannabis