WARNING:
JavaScript is turned OFF. None of the links on this concept map will
work until it is reactivated.
If you need help turning JavaScript On, click here.
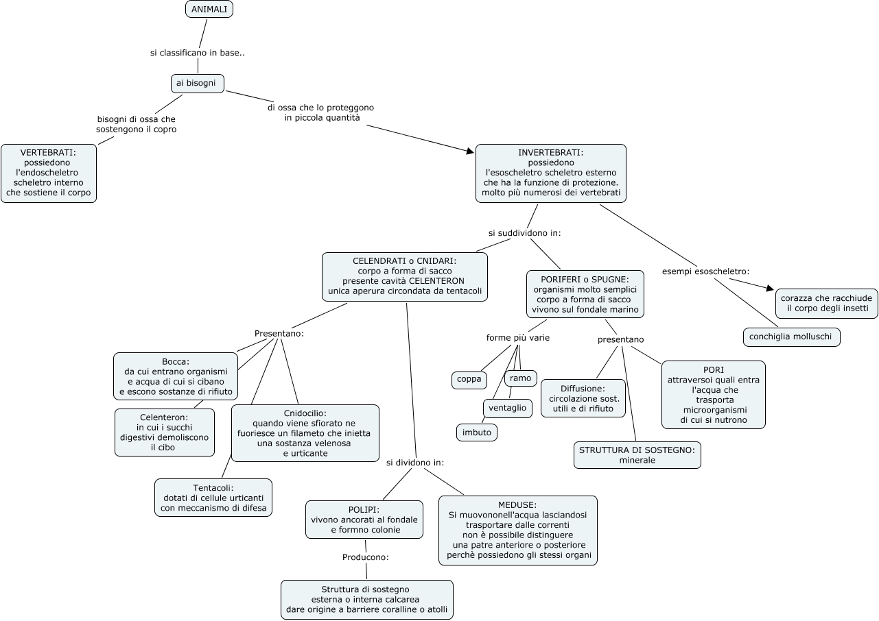
Questa Cmap, creata con IHMC CmapTools, contiene informazioni relative a: come class...... ilaria, INVERTEBRATI: possiedono l'esoscheletro scheletro esterno che ha la funzione di protezione. molto più numerosi dei vertebrati si suddividono in: CELENDRATI o CNIDARI: corpo a forma di sacco presente cavità CELENTERON unica aperura circondata da tentacoli, INVERTEBRATI: possiedono l'esoscheletro scheletro esterno che ha la funzione di protezione. molto più numerosi dei vertebrati esempi esoscheletro: conchiglia molluschi, CELENDRATI o CNIDARI: corpo a forma di sacco presente cavità CELENTERON unica aperura circondata da tentacoli Presentano: Celenteron: in cui i succhi digestivi demoliscono il cibo, PORIFERI o SPUGNE: organismi molto semplici corpo a forma di sacco vivono sul fondale marino forme più varie ramo, PORIFERI o SPUGNE: organismi molto semplici corpo a forma di sacco vivono sul fondale marino presentano Diffusione: circolazione sost. utili e di rifiuto, INVERTEBRATI: possiedono l'esoscheletro scheletro esterno che ha la funzione di protezione. molto più numerosi dei vertebrati esempi esoscheletro: corazza che racchiude il corpo degli insetti, ai bisogni di ossa che lo proteggono in piccola quantità INVERTEBRATI: possiedono l'esoscheletro scheletro esterno che ha la funzione di protezione. molto più numerosi dei vertebrati, ai bisogni bisogni di ossa che sostengono il copro VERTEBRATI: possiedono l'endoscheletro scheletro interno che sostiene il corpo, CELENDRATI o CNIDARI: corpo a forma di sacco presente cavità CELENTERON unica aperura circondata da tentacoli si dividono in: POLIPI: vivono ancorati al fondale e formno colonie, PORIFERI o SPUGNE: organismi molto semplici corpo a forma di sacco vivono sul fondale marino presentano PORI attraversoi quali entra l'acqua che trasporta microorganismi di cui si nutrono, CELENDRATI o CNIDARI: corpo a forma di sacco presente cavità CELENTERON unica aperura circondata da tentacoli Presentano: Tentacoli: dotati di cellule urticanti con meccanismo di difesa, PORIFERI o SPUGNE: organismi molto semplici corpo a forma di sacco vivono sul fondale marino forme più varie imbuto, POLIPI: vivono ancorati al fondale e formno colonie Producono: Struttura di sostegno esterna o interna calcarea dare origine a barriere coralline o atolli, INVERTEBRATI: possiedono l'esoscheletro scheletro esterno che ha la funzione di protezione. molto più numerosi dei vertebrati si suddividono in: PORIFERI o SPUGNE: organismi molto semplici corpo a forma di sacco vivono sul fondale marino, PORIFERI o SPUGNE: organismi molto semplici corpo a forma di sacco vivono sul fondale marino forme più varie coppa, PORIFERI o SPUGNE: organismi molto semplici corpo a forma di sacco vivono sul fondale marino forme più varie ventaglio, CELENDRATI o CNIDARI: corpo a forma di sacco presente cavità CELENTERON unica aperura circondata da tentacoli Presentano: Cnidocilio: quando viene sfiorato ne fuoriesce un filameto che inietta una sostanza velenosa e urticante, CELENDRATI o CNIDARI: corpo a forma di sacco presente cavità CELENTERON unica aperura circondata da tentacoli Presentano: Bocca: da cui entrano organismi e acqua di cui si cibano e escono sostanze di rifiuto, CELENDRATI o CNIDARI: corpo a forma di sacco presente cavità CELENTERON unica aperura circondata da tentacoli si dividono in: MEDUSE: Si muovononell'acqua lasciandosi trasportare dalle correnti non è possibile distinguere una patre anteriore o posteriore perchè possiedono gli stessi organi, ANIMALI si classificano in base.. ai bisogni