WARNING:
JavaScript is turned OFF. None of the links on this concept map will
work until it is reactivated.
If you need help turning JavaScript On, click here.
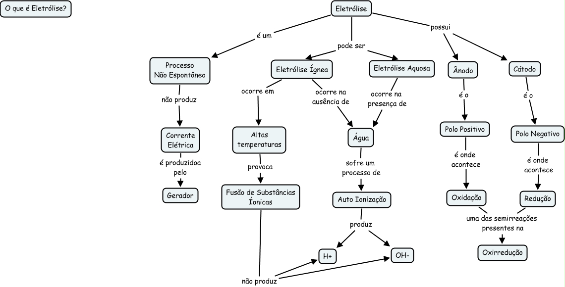
Esse mapa conceitual, produzido no IHMC CmapTools, tem a informação relacionada a: Eletrólise 2C, Eletrólise Ígnea ocorre na ausência de Água, Processo Não Espontâneo não produz Corrente Elétrica, Altas temperaturas provoca Fusão de Substâncias Íonicas, Auto Ionização produz OH-, Redução uma das semirreações presentes na Oxirredução, Auto Ionização produz H+, Fusão de Substâncias Íonicas não produz OH-, Polo Negativo é onde acontece Redução, Eletrólise possui Cátodo, Eletrólise pode ser Eletrólise Aquosa, Eletrólise possui Ânodo, Eletrólise Ígnea ocorre em Altas temperaturas, Ânodo é o Polo Positivo, Corrente Elétrica é produzidoa pelo Gerador, Água sofre um processo de Auto Ionização, Eletrólise Aquosa ocorre na presença de Água, Polo Positivo é onde acontece Oxidação, Eletrólise pode ser Eletrólise Ígnea, Eletrólise é um Processo Não Espontâneo, Oxidação uma das semirreações presentes na Oxirredução