WARNING:
JavaScript is turned OFF. None of the links on this concept map will
work until it is reactivated.
If you need help turning JavaScript On, click here.
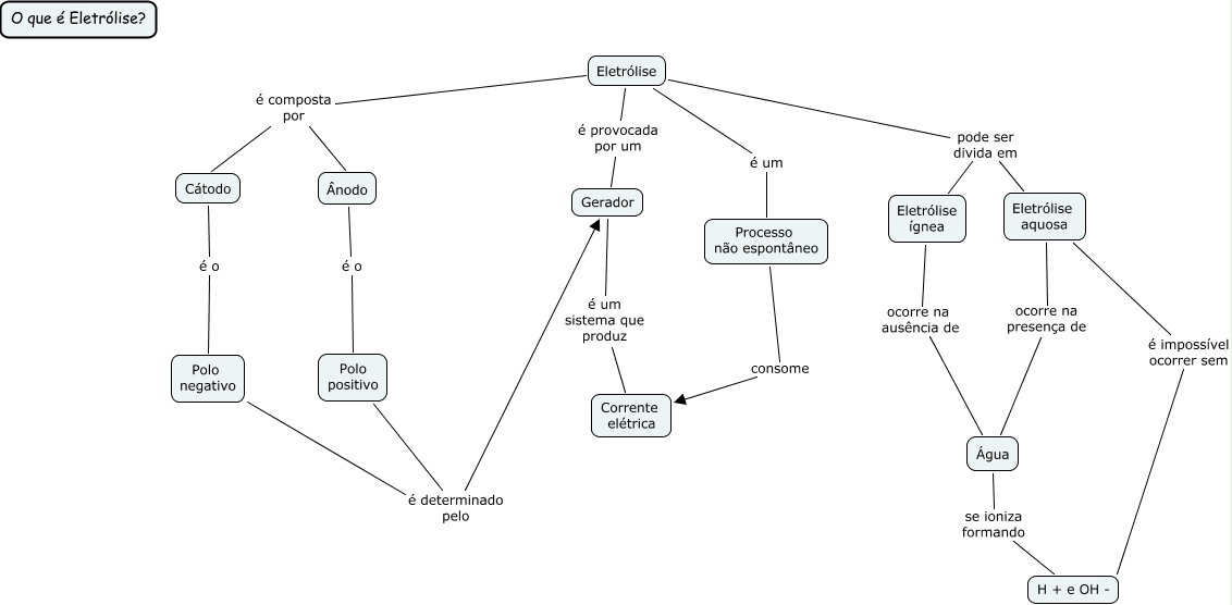
Esse mapa conceitual, produzido no IHMC CmapTools, tem a informação relacionada a: O que é Eletrólise 2D, Processo não espontâneo consome Corrente elétrica, Ânodo é o Polo positivo, Polo negativo é determinado pelo Gerador, Eletrólise é provocada por um Gerador, Eletrólise é um Processo não espontâneo, Gerador é um sistema que produz Corrente elétrica, Eletrólise ígnea ocorre na ausência de Água, Eletrólise pode ser divida em Eletrólise ígnea, Eletrólise é composta por Cátodo, Água se ioniza formando H + e OH -, Eletrólise é composta por Ânodo, Polo positivo é determinado pelo Gerador, Cátodo é o Polo negativo, Eletrólise aquosa é impossível ocorrer sem H + e OH -, Eletrólise pode ser divida em Eletrólise aquosa, Eletrólise aquosa ocorre na presença de Água