WARNING:
JavaScript is turned OFF. None of the links on this concept map will
work until it is reactivated.
If you need help turning JavaScript On, click here.
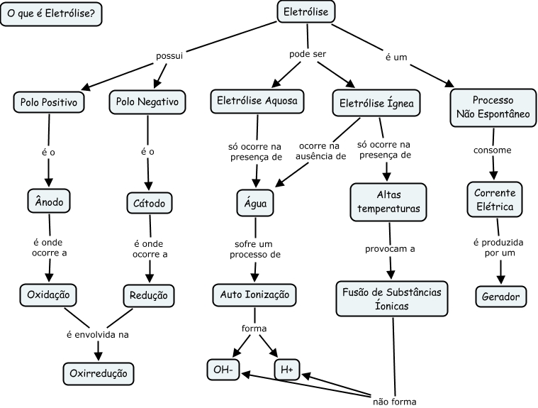
Esse mapa conceitual, produzido no IHMC CmapTools, tem a informação relacionada a: O que é Eletrólise 2B, Auto Ionização forma OH-, Polo Positivo é o Ânodo, Fusão de Substâncias Íonicas não forma H+, Eletrólise Aquosa só ocorre na presença de Água, Processo Não Espontâneo consome Corrente Elétrica, Eletrólise pode ser Eletrólise Aquosa, Corrente Elétrica é produzida por um Gerador, Redução é envolvida na Oxirredução, Eletrólise possui Polo Negativo, Eletrólise pode ser Eletrólise Ígnea, Ânodo é onde ocorre a Oxidação, Oxidação é envolvida na Oxirredução, Cátodo é onde ocorre a Redução, Água sofre um processo de Auto Ionização, Altas temperaturas provocam a Fusão de Substâncias Íonicas, Polo Negativo é o Cátodo, Eletrólise é um Processo Não Espontâneo, Eletrólise Ígnea só ocorre na presença de Altas temperaturas, Auto Ionização forma H+, Eletrólise Ígnea ocorre na ausência de Água