WARNING:
JavaScript is turned OFF. None of the links on this concept map will
work until it is reactivated.
If you need help turning JavaScript On, click here.
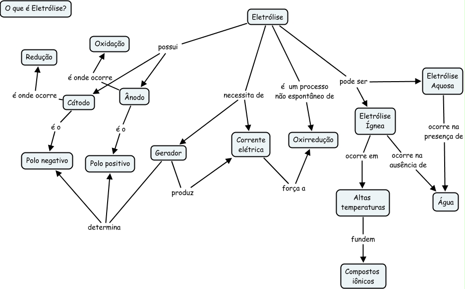
Esse mapa conceitual, produzido no IHMC CmapTools, tem a informação relacionada a: O que é Eletrólise 2A, Eletrólise pode ser Eletrólise Ígnea, Ânodo é onde ocorre Oxidação, Ânodo é o Polo positivo, Eletrólise necessita de Gerador, Corrente elétrica força a Oxirredução, Eletrólise necessita de Corrente elétrica, Gerador determina Polo negativo, Altas temperaturas fundem Compostos iônicos, Cátodo é o Polo negativo, Eletrólise é um processo não espontâneo de Oxirredução, Eletrólise possui Ânodo, Eletrólise Ígnea ocorre em Altas temperaturas, Eletrólise Ígnea ocorre na ausência de Água, Gerador determina Polo positivo, Gerador produz Corrente elétrica, Eletrólise Aquosa ocorre na presença de Água, Cátodo é onde ocorre Redução, Eletrólise possui Cátodo, Eletrólise pode ser Eletrólise Aquosa