WARNING:
JavaScript is turned OFF. None of the links on this concept map will
work until it is reactivated.
If you need help turning JavaScript On, click here.
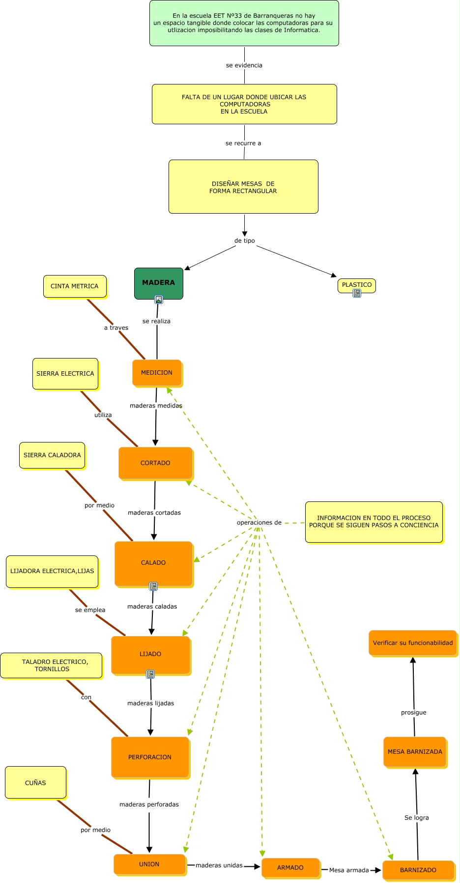
Este Cmap, tiene información relacionada con: proyecto 5 pared daniel, En la escuela EET Nº33 de Barranqueras no hay un espacio tangible donde colocar las computadoras para su utlizacion imposibilitando las clases de Informatica. se evidencia FALTA DE UN LUGAR DONDE UBICAR LAS COMPUTADORAS EN LA ESCUELA, PERFORACION con TALADRO ELECTRICO, TORNILLOS, INFORMACION EN TODO EL PROCESO PORQUE SE SIGUEN PASOS A CONCIENCIA operaciones de PERFORACION, DISEÑAR MESAS DE FORMA RECTANGULAR de tipo MADERA, PERFORACION maderas perforadas UNION, INFORMACION EN TODO EL PROCESO PORQUE SE SIGUEN PASOS A CONCIENCIA operaciones de MEDICION, CORTADO utiliza SIERRA ELECTRICA, CORTADO maderas cortadas CALADO, INFORMACION EN TODO EL PROCESO PORQUE SE SIGUEN PASOS A CONCIENCIA operaciones de ????, INFORMACION EN TODO EL PROCESO PORQUE SE SIGUEN PASOS A CONCIENCIA operaciones de UNION, INFORMACION EN TODO EL PROCESO PORQUE SE SIGUEN PASOS A CONCIENCIA operaciones de CALADO, ARMADO Mesa armada BARNIZADO, INFORMACION EN TODO EL PROCESO PORQUE SE SIGUEN PASOS A CONCIENCIA operaciones de ARMADO, INFORMACION EN TODO EL PROCESO PORQUE SE SIGUEN PASOS A CONCIENCIA operaciones de ????, MEDICION a traves CINTA METRICA, UNION por medio CUÑAS, DISEÑAR MESAS DE FORMA RECTANGULAR de tipo PLASTICO, UNION maderas unidas ARMADO, CALADO por medio SIERRA CALADORA, LIJADO maderas lijadas PERFORACION