WARNING:
JavaScript is turned OFF. None of the links on this concept map will
work until it is reactivated.
If you need help turning JavaScript On, click here.
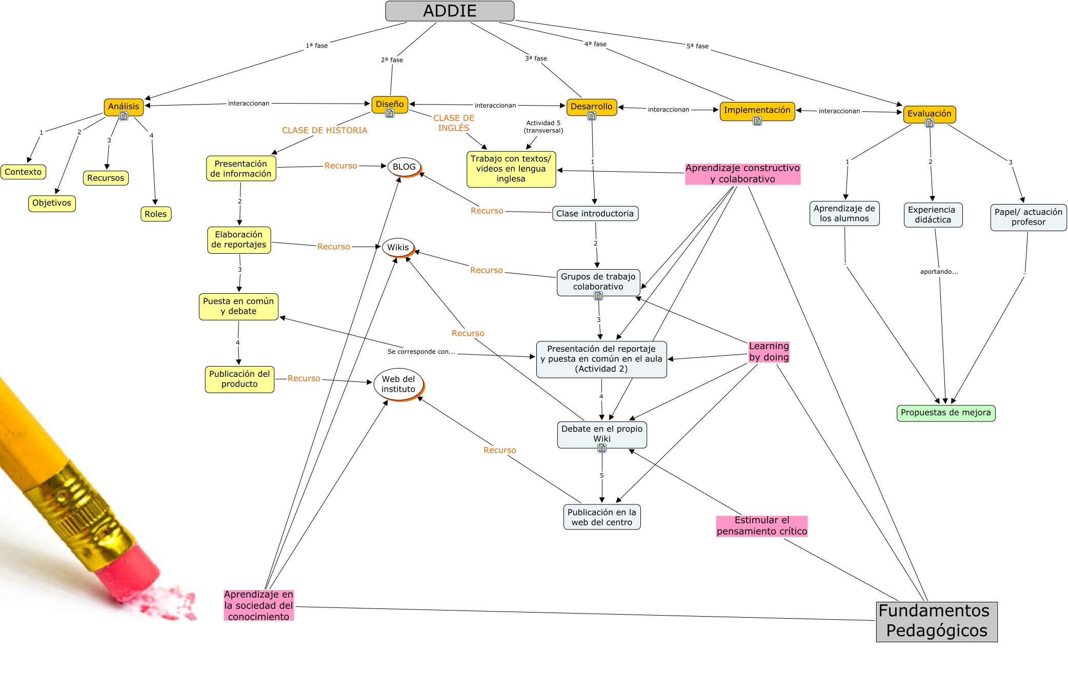
Este Cmap, tiene información relacionada con: mapa_conceptual, Fundamentos Pedagógicos Aprendizaje en la sociedad del conocimiento Web del instituto, Debate en el propio Wiki 5 Publicación en la web del centro, ADDIE 2ª fase Diseño, Desarrollo Actividad 5 (transversal) Trabajo con textos/ videos en lengua inglesa, Clase introductoria Recurso BLOG, ADDIE 4ª fase Implementación, Elaboración de reportajes Recurso Wikis, Presentación de información Recurso BLOG, Experiencia didáctica aportando... Propuestas de mejora, Análisis 2 Objetivos, Publicación del producto Recurso Web del instituto, Evaluación 1 Aprendizaje de los alumnos, Clase introductoria 2 Grupos de trabajo colaborativo, Presentación del reportaje y puesta en común en el aula (Actividad 2) 4 Debate en el propio Wiki, Grupos de trabajo colaborativo Recurso Wikis, Fundamentos Pedagógicos Aprendizaje constructivo y colaborativo Presentación del reportaje y puesta en común en el aula (Actividad 2), Análisis 3 Recursos, Fundamentos Pedagógicos Learning by doing Presentación del reportaje y puesta en común en el aula (Actividad 2), Elaboración de reportajes 3 Puesta en común y debate, Puesta en común y debate 4 Publicación del producto