WARNING:
JavaScript is turned OFF. None of the links on this concept map will
work until it is reactivated.
If you need help turning JavaScript On, click here.
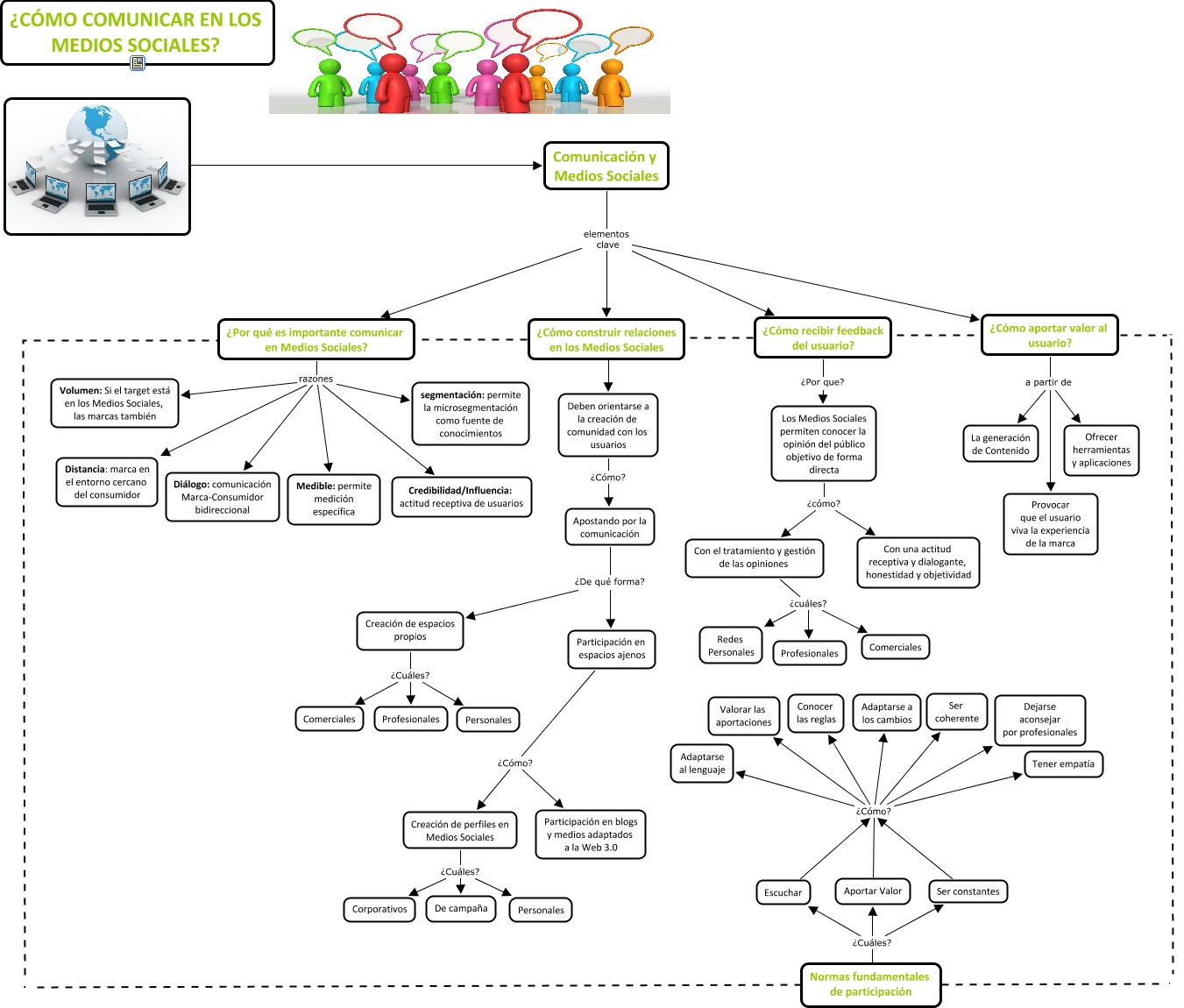
Este Cmap, tiene información relacionada con: Los Medios Sociales_2, Deben orientarse a la creación de comunidad con los usuarios ¿Cómo? Apostando por la comunicación, Aportar Valor ¿Cómo? Ser coherente, Participación en espacios ajenos ¿Cómo? Participación en blogs y medios adaptados a la Web 3.0, Ser constantes ¿Cómo? Tener empatía, Creación de espacios propios ¿Cuáles? Comerciales, Comunicación y Medios Sociales elementos clave ¿Cómo aportar valor al usuario?, . ???? Normas fundamentales de participación, Aportar Valor ¿Cómo? Adaptarse a los cambios, Apostando por la comunicación ¿De qué forma? Participación en espacios ajenos, Normas fundamentales de participación ¿Cuáles? Aportar Valor, Escuchar ¿Cómo? Valorar las aportaciones, Aportar Valor ¿Cómo? Tener empatía, Con el tratamiento y gestión de las opiniones ¿cuáles? Redes Personales, ¿Por qué es importante comunicar en Medios Sociales? razones Medible: permite medición específica, ¿Por qué es importante comunicar en Medios Sociales? razones Diálogo: comunicación Marca-Consumidor bidireccional, Aportar Valor ¿Cómo? Conocer las reglas, ¿Cómo recibir feedback del usuario? ???? ¿Cómo aportar valor al usuario?, Creación de espacios propios ¿Cuáles? Personales, ¿Por qué es importante comunicar en Medios Sociales? razones Credibilidad/Influencia: actitud receptiva de usuarios, Aportar Valor ¿Cómo? Dejarse aconsejar por profesionales