WARNING:
JavaScript is turned OFF. None of the links on this concept map will
work until it is reactivated.
If you need help turning JavaScript On, click here.
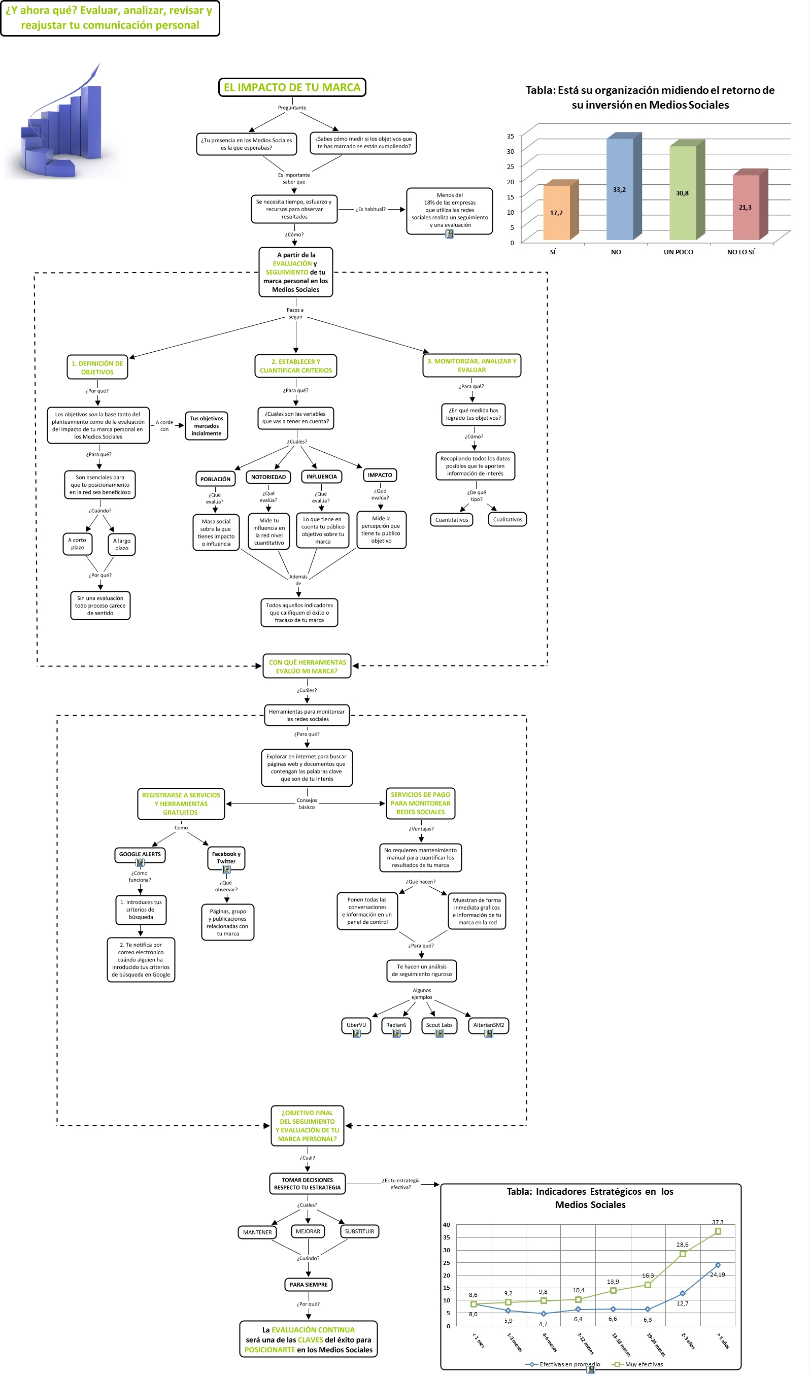
Este Cmap, tiene información relacionada con: Y ahora qué. Evaluar, analizar, revisar y reajustar tu comunicación personal, 3. MONITORIZAR, ANALIZAR Y EVALUAR ¿Para qué? ¿En qué medida has logrado tus objetivos?, TOMAR DECISIONES RESPECTO TU ESTRATEGIA ¿Cuáles? MEJORAR, Muestran de forma inmediata graficos e información de tu marca en la red ¿Para qué? Te hacen un análisis de seguimiento riguroso, Son esenciales para que tu posicionamiento en la red sea beneficioso ¿Cuándo? A largo plazo, Herramientas para monitorear las redes sociales - ¿OBJETIVO FINAL DEL SEGUIMIENTO Y EVALUACIÓN DE TU MARCA PERSONAL?, Los objetivos son la base tanto del planteamiento como de la evaluación del impacto de tu marca personal en los Medios Sociales ¿Para qué? Son esenciales para que tu posicionamiento en la red sea beneficioso, MEJORAR ¿Cuándo? PARA SIEMPRE, IMPACTO ¿Qué evalúa? Mide la percepción que tiene tu público objetivo, No requieren mantenimiento manual para cuantificar los resultados de tu marca ¿Qué hacen? Muestran de forma inmediata graficos e información de tu marca en la red, Lo que tiene en cuenta tu público objetivo sobre tu marca Además de Todos aquellos indicadores que califiquen el éxito o fracaso de tu marca, Mide tu influencia en la red nivel cuantitativo Además de Todos aquellos indicadores que califiquen el éxito o fracaso de tu marca, Se necesita tiempo, esfuerzo y recursos para observar resultados ¿Es habitual? Menos del 18% de las empresas que utiliza las redes sociales realiza un seguimiento y una evaluación, ¿En qué medida has logrado tus objetivos? ¿Cómo? Recopilando todos los datos posibles que te aporten información de interés, CON QUÉ HERRAMIENTAS EVALÚO MI MARCA? ¿Cuáles? Herramientas para monitorear las redes sociales, PARA SIEMPRE ¿Por qué? La EVALUACIÓN CONTINUA será una de las CLAVES del éxito para POSICIONARTE en los Medios Sociales, Te hacen un análisis de seguimiento riguroso Algunos ejemplos UberVU, No requieren mantenimiento manual para cuantificar los resultados de tu marca ¿Qué hacen? Ponen todas las conversaciones e información en un panel de control, TOMAR DECISIONES RESPECTO TU ESTRATEGIA ¿Cuáles? MANTENER, A partir de la EVALUACIÓN y SEGUIMIENTO de tu marca personal en los Medios Sociales - CON QUÉ HERRAMIENTAS EVALÚO MI MARCA?, SUBSTITUIR ¿Cuándo? PARA SIEMPRE