WARNING:
JavaScript is turned OFF. None of the links on this concept map will
work until it is reactivated.
If you need help turning JavaScript On, click here.
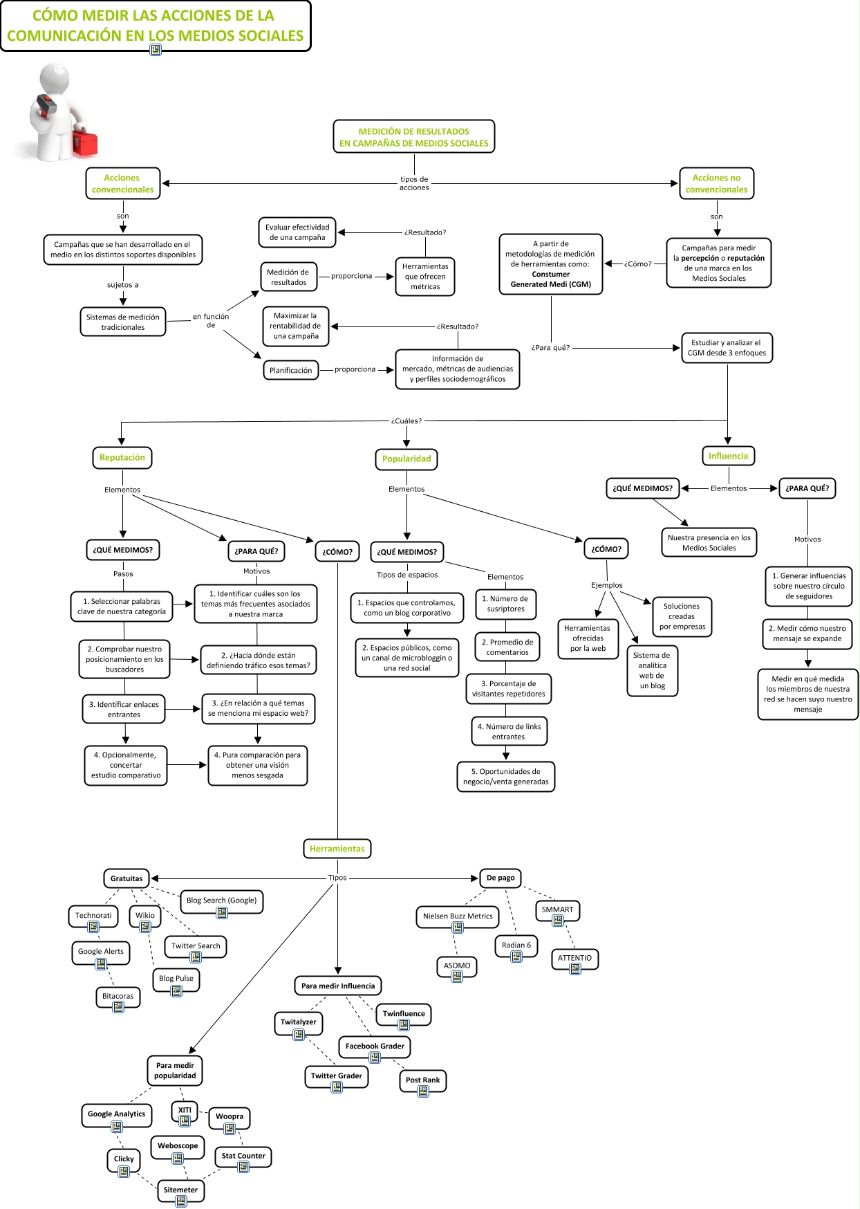
Este Cmap, tiene información relacionada con: Los Medios Sociales_3, ¿CÓMO? Ejemplos Soluciones creadas por empresas, 1. Identificar cuáles son los temas más frecuentes asociados a nuestra marca Motivos 4. Pura comparación para obtener una visión menos sesgada, XITI ???? Woopra, De pago ???? Nielsen Buzz Metrics, Clicky ???? Sitemeter, Google Alerts ???? Bitacoras, Reputación Elementos ¿QUÉ MEDIMOS?, ¿CÓMO? ???? Herramientas, Technorati ???? Google Alerts, Para medir Influencia ???? Twitalyzer, Popularidad Elementos ¿QUÉ MEDIMOS?, Acciones no convencionales son Campañas para medir la percepción o reputación de una marca en los Medios Sociales, Facebook Grader ???? Post Rank, Campañas que se han desarrollado en el medio en los distintos soportes disponibles sujetos a Sistemas de medición tradicionales, De pago ???? SMMART, 4. Opcionalmente, concertar estudio comparativo ???? 4. Pura comparación para obtener una visión menos sesgada, ¿CÓMO? Ejemplos Herramientas ofrecidas por la web, Acciones convencionales son Campañas que se han desarrollado en el medio en los distintos soportes disponibles, Campañas para medir la percepción o reputación de una marca en los Medios Sociales ¿Cómo? A partir de metodologías de medición de herramientas como: Constumer Generated Medi (CGM), Herramientas Tipos Para medir Influencia