WARNING:
JavaScript is turned OFF. None of the links on this concept map will
work until it is reactivated.
If you need help turning JavaScript On, click here.
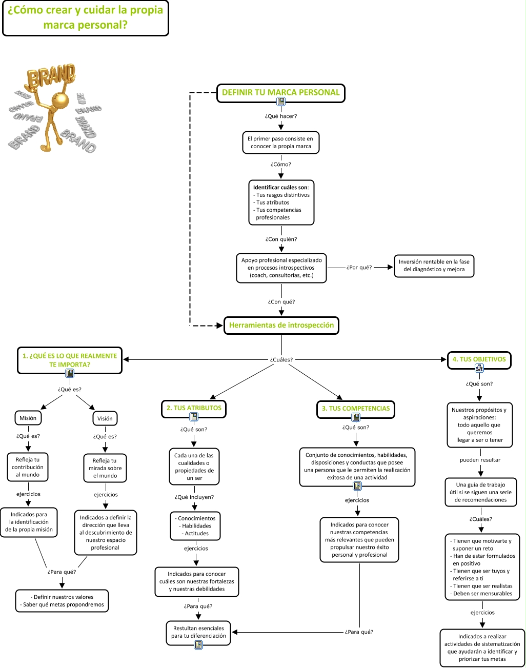
Este Cmap, tiene información relacionada con: Cómo crear y cuidar la propia marca personal, El primer paso consiste en conocer la propia marca ¿Cómo? Identificar cuáles son: - Tus rasgos distintivos - Tus atributos - Tus competencias profesionales, DEFINIR TU MARCA PERSONAL . Herramientas de introspección, Herramientas de introspección ¿Cuáles? 3. TUS COMPETENCIAS, Herramientas de introspección ¿Cuáles? 4. TUS OBJETIVOS, Una guía de trabajo útil si se siguen una serie de recomendaciones ¿Cuáles? - Tienen que motivarte y suponer un reto - Han de estar formulados en positivo - Tienen que ser tuyos y referirse a ti - Tienen que ser realistas - Deben ser mensurables, Cada una de las cualidades o propiedades de un ser ¿Qué incluyen? - Conocimientos - Habilidades - Actitudes, Visión ¿Qué es? Refleja tu mirada sobre el mundo, - Tienen que motivarte y suponer un reto - Han de estar formulados en positivo - Tienen que ser tuyos y referirse a ti - Tienen que ser realistas - Deben ser mensurables ejercicios Indicados a realizar actividades de sistematización que ayudarán a identificar y priorizar tus metas, Herramientas de introspección ¿Cuáles? 2. TUS ATRIBUTOS, Herramientas de introspección ¿Cuáles? 1. ¿QUÉ ES LO QUE REALMENTE TE IMPORTA?, Indicados a definir la dirección que lleva al descubrimiento de nuestro espacio profesional ¿Para qué? - Definir nuestros valores - Saber qué metas propondremos, Misión ¿Qué es? Refleja tu contribución al mundo, Indicados para conocer nuestras competencias más relevantes que pueden propulsar nuestro éxito personal y profesional ¿Para qué? Restultan esenciales para tu diferenciación, Refleja tu mirada sobre el mundo ejercicios Indicados a definir la dirección que lleva al descubrimiento de nuestro espacio profesional, - Conocimientos - Habilidades - Actitudes ejercicios Indicados para conocer cuáles son nuestras fortalezas y nuestras debilidades, 3. TUS COMPETENCIAS ¿Qué son? Conjunto de conocimientos, habilidades, disposiciones y conductas que posee una persona que le permiten la realización exitosa de una actividad, Apoyo profesional especializado en procesos introspectivos (coach, consultorías, etc.) ¿Con qué? Herramientas de introspección, Conjunto de conocimientos, habilidades, disposiciones y conductas que posee una persona que le permiten la realización exitosa de una actividad ejercicios Indicados para conocer nuestras competencias más relevantes que pueden propulsar nuestro éxito personal y profesional, Identificar cuáles son: - Tus rasgos distintivos - Tus atributos - Tus competencias profesionales ¿Con quién? Apoyo profesional especializado en procesos introspectivos (coach, consultorías, etc.), Indicados para la identificación de la propia misión ¿Para qué? - Definir nuestros valores - Saber qué metas propondremos