WARNING:
JavaScript is turned OFF. None of the links on this concept map will
work until it is reactivated.
If you need help turning JavaScript On, click here.
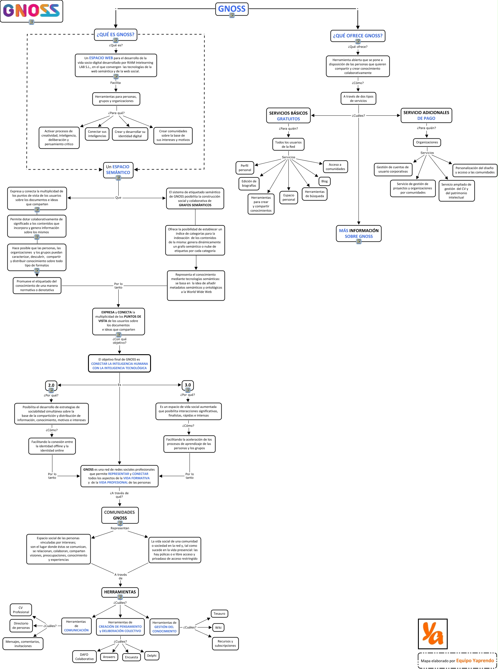
Este Cmap, tiene información relacionada con: Que es Gnoss, ¿QUÉ OFRECE GNOSS? ¿Qué ofrece? Herramienta abierta que se pone a disposición de las personas que quieren compartir y crear conocimiento colaborativamente, GNOSS . ¿QUÉ ES GNOSS?, Herramientas para personas, grupos y organizaciones ¿Para qué? Conectar sus inteligencias, El objetivo final de GNOSS es CONECTAR LA INTELIGENCIA HUMANA CON LA INTELIGENCIA TECNOLÓGICA Es 3.0, Permite dotar colaborativamente de significado a los contenidos que incorpora y genera información sobre los mismos ???? Hace posible que las personas, las organizaciones y los grupos puedan caracterizar, descubrir, compartir y distribuir conocimiento sobre todo tipo de formatos, Organizaciones Servicios Servicio de gestión de proyectos y organizaciones por comunidades, Herramientas de COMUNICACIÓN ¿Cuáles? Mensajes, comentarios, invitaciones, Todos los usuarios de la Red Servicios Acceso a comunidades, COMUNIDADES GNOSS Representan Espacio social de las personas vinculadas por intereses; son el lugar donde éstas se comunican, se relacionan, colaboran, comparten visiones, preocupaciones, conocimiento y experiencias, A través de dos tipos de servicios ¿Cuáles? MÁS INFORMACIÓN SOBRE GNOSS, Organizaciones Servicios Servicio ampliado de gestión del CV y del patrimonio intelectual, El objetivo final de GNOSS es CONECTAR LA INTELIGENCIA HUMANA CON LA INTELIGENCIA TECNOLÓGICA Es GNOSS es una red de redes sociales profesionales que permite REPRESENTAR y CONECTAR todos los aspectos de la VIDA FORMATIVA y de la VIDA PROFESIONAL de las personas, Todos los usuarios de la Red Servicios Espacio personal, Herramientas de CREACIÓN DE PENSAMIENTO y DELIBERACIÓN COLECTIVO ¿Cuáles? Encuesta, Herramientas de CREACIÓN DE PENSAMIENTO y DELIBERACIÓN COLECTIVO ¿Cuáles? DAFO Colaborativo, El sistema de etiquetado semántico de GNOSS posibilita la construcción social y colaborativa de GRAFOS SEMÁNTICOS ???? Ofrece la posibilidad de establecer un índice de categorías para la indexación de los contenidos de la misma: genera dinámicamente un grafo semántico o nube de etiquetas por cada categoría, Un ESPACIO SEMÁNTICO Que El sistema de etiquetado semántico de GNOSS posibilita la construcción social y colaborativa de GRAFOS SEMÁNTICOS, Herramientas de GESTIÓN DEL CONOCIMIENTO ¿Cuáles? Recursos y subscripciones, GNOSS es una red de redes sociales profesionales que permite REPRESENTAR y CONECTAR todos los aspectos de la VIDA FORMATIVA y de la VIDA PROFESIONAL de las personas ¿A través de qué? COMUNIDADES GNOSS, Todos los usuarios de la Red Servicios Edición de biografías